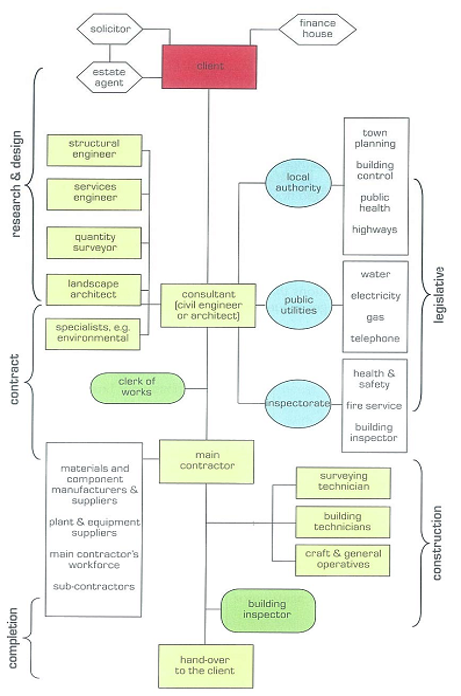
project organization
上一节
下一节
•How the team fits together
•How the various people interact in the process
The building contractor meeting with the architect or quantity surveyor to discuss modifications that may be required due to unforeseen site conditions or changes requested by the client, ect.



