实验六:状态图设计
一、实验目的
1. 了解状态图的基本用法;
2. 掌握状态图建模技术
二、实验仪器设备、材料
1. 设备:计算机。
2. 地点:机房。
三、实验要求:
1. 绘制学生账号的状态图。
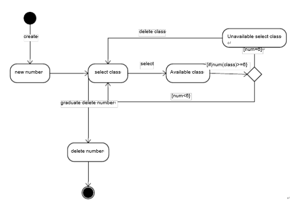
当有新同学入学时,将会给新同学创建一个新账号,新同学可以用这个账号去选课。每个人的选课数目是有限的, 如果选择6门课程后将不能再选课。如果还要选课,就必须删除已选的课程。直到该同学毕业,将其账号删除,则进入终止状态。
对于一个学生账号来说,它的状态主要包括以下几种:
初始状态。
终止状态。
可选课状态。 不可选课状态。
新创建的学生账号状态。账号被删除状态。
主要事件有:
选课。
删除已选课程。
删除账号。

2. 创建一个机票对象的状态图。
图中包含以下状态:
初始状态;
Available状 态 ; Locked状 态 ; Sold 状 态 ; Unavailable状态; 终止状态。
状态间的转移:
初始状态 Available 状态;
票被预订(lock):Available Locked ;
预定后付款(buy):Locked Sold;
预定解除(unlock) :Locked Available ;
预定过期(timeout) :Locked Available ;
直接购买(assigned to) :Available Sold;
换其它票(exchange) ,
该票重有效:Sold Available;
票被卖完(sellout) :Sold Unavailable 。

3. 创建一个酒店房间对象的状态图

四、实验内容与步骤
1、了解状态图的基本用法。
2、绘制状态图。
3、撰写实验报告。

