实验三:活动图设计
一、实验目的
1. 了解活动图的基本用法;
2. 掌握活动图建模技术;
二、实验仪器设备、材料
1. 设备:计算机。
2. 地点:机房。
三、实验要求:
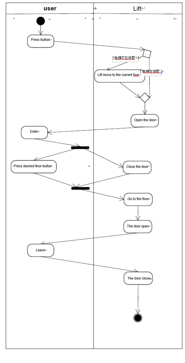
1. 绘制一个用户乘电梯的活动图。
用户(User)按下电梯(Lift)外的按钮(Pressbutton),如果电梯在当前楼层,则电梯打开(Open thedoor) ;否则电梯移到当前楼层 (Lift move to the current foor), 然后电梯门打开,这两种情况构成图中的分支。电梯门打开后, 用户进入(Enter), 电梯关闭(Closethedoor) ,用户按想去的楼层按钮 (Press desiredfloorbutton) ,电梯移到那个楼层(Go to the floor) ,电梯门打开(The dooropen) ,用户离开(Leave),电梯门关闭(Thedoorclose) 。

2、 创建一个活动图。
下面给出创建活动图所需的信息。
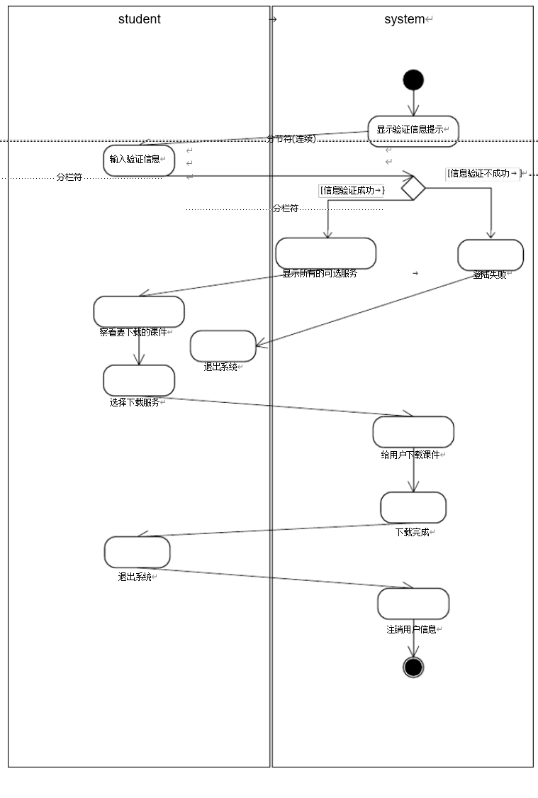
在“远程网络教学系统”中登录,学生后可下载课件。在登录时,系统需要验证用户的登录信息,如果验证通过,系统会显示所有的可选服务。如 果验证失败,则登录失败。当用户看到系统显示的所有可选服务后,可以选择下载服务,然后下载需要的课件。下载完成后用户退出系统,系统则会注 销相应的用户信息。请画出学生下载课件的活动图,要求有初始和终止状态,有泳道。

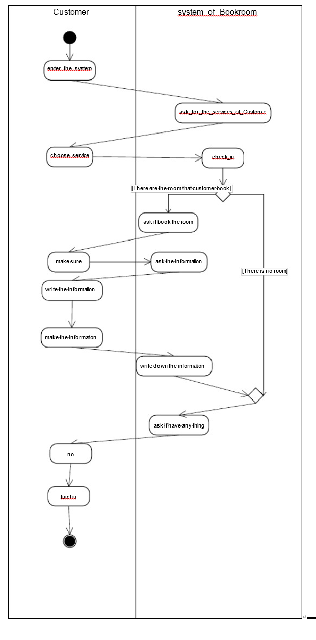
3.用活动图描述网上酒店管理系统的“预订房间”用例

四、实验内容与步骤
1、了解活动图的基本用法。
2、绘制活动图。
3、撰写实验报告。

