论文指导

金艳

目录

  • 1 介绍intro
    • 1.1 文明探源
    • 1.2 CNKI平台 学位论文要求
    • 1.3 国际传播能力建设
      • 1.3.1 ☆ 论文指导原则 (朱)
        • 1.3.1.1 2022-至今代表性和前沿性论文
        • 1.3.1.2 金艳的科研内容
        • 1.3.1.3 指导性英语专业的范文
      • 1.3.2 论文修改评语case
      • 1.3.3 线上重要资源 双语平台
    • 1.4 语言应用EJC理念
    • 1.5 论文研究指导方向
      • 1.5.1 论文写作基本步骤
        • 1.5.1.1 ☆重要参考书目和图表流程
        • 1.5.1.2 开题报告的硬指标
        • 1.5.1.3 选题 开题和文献综述
        • 1.5.1.4 如何撰写文献综述
      • 1.5.2 查文献 学校知网的使用
    • 1.6 外语人理解当代中国的新使命
    • 1.7 批判性思维 必读
    • 1.8 生活、写作与论文有一臂之距
    • 1.9 七三四原则
    • 1.10 悦读会
    • 1.11 让你感到幸福的8个问答
    • 1.12 多问为什么 问题意识
    • 1.13 怎样写文献综述 流程图
  • 2 论文团队管理
    • 2.1 字幕英文 文献笔记
    • 2.2 原来论文成员选题呈现
      • 2.2.1 2018的小组会议记录
      • 2.2.2 2012
      • 2.2.3 2011年张倩倩的参赛感言
      • 2.2.4 2011年6月朱红波补答辩
      • 2.2.5 2010年 付琪
    • 2.3 第五课时 论文指导
      • 2.3.1 cnki平台开题指导语
      • 2.3.2 cnki 开题报告审核意见
      • 2.3.3 2023.4.12 cnki 评审意见
      • 2.3.4 2025.4最终稿评审意见
      • 2.3.5 2023.11 外省本科论文抽查
      • 2.3.6 2003-2022
      • 2.3.7 2018年论文小组个人信息采集
      • 2.3.8 论文指导团的相关图片
      • 2.3.9 2018年论文指导评审 节选
        • 2.3.9.1 2022.11
    • 2.4 202505 论文指导方法
  • 3 翻译学研究的相关方法
    • 3.1 如何选题和准备
    • 3.2 如何做好一个研究生
      • 3.2.1 一带一路手册
    • 3.3 韩素音国际翻译大赛
      • 3.3.1 相关标题
      • 3.3.2 什么限制了想象力
    • 3.4 相互管理
    • 3.5 Cultural community building
  • 4 关于中华文化走出去的研究
    • 4.1 许钧 2021 坚守、应变与创新
    • 4.2 谢天振 中国文学走出去 问题与实质
      • 4.2.1 译介学视野下的中国文化外译观——谢天振教授中国文化外译观研究
    • 4.3 国际中文视听说2022目录
      • 4.3.1 汉英翻译教材的目录
    • 4.4 参考性 英语专业及文化 教育的论文
    • 4.5 文明互学互鉴中的翻译及其使命
  • 5 字幕翻译
    • 5.1 字幕与语言学习
    • 5.2 翻译指南
    • 5.3 广电总局译制
    • 5.4 参考书目
  • 6 韩素音翻译大赛
    • 6.1 2023年
  • 7 阅读书目
    • 7.1 松田圭
    • 7.2 传播学书籍必读推荐
    • 7.3 新史学 相关书目
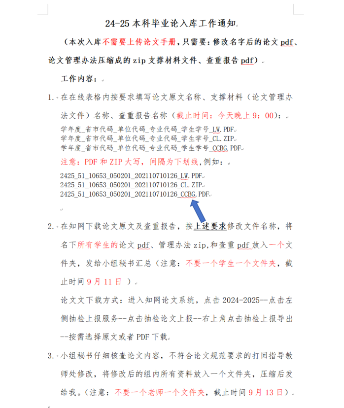
202505 论文指导方法