实验2 开关控制彩灯设计思路及调试方法
上一节
下一节
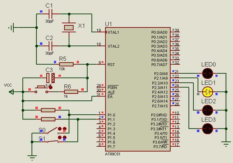
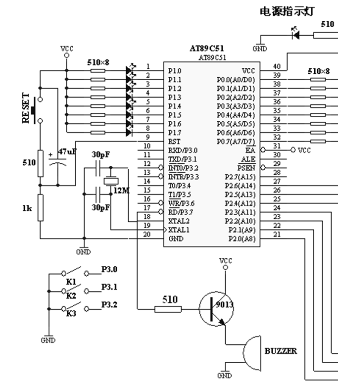
下面是视频中用到的3张图和1个表格。录制时由于显示器问题没有显示完整,同学们参考下面完整的图和表格。超星公司后期制作时会将视频中替换为完整图表。




目录
下面是视频中用到的3张图和1个表格。录制时由于显示器问题没有显示完整,同学们参考下面完整的图和表格。超星公司后期制作时会将视频中替换为完整图表。



