了解网店客服的基本素质和技能
-
1 基础知识
-
2 课后作业
-
3 实践作业
上一节
下一节
一、知识点
网店客服是战斗在一线的工作岗位上,可以说客服就是一个店铺的形象大使,所以一定要尽职尽责的做好自己的本质工作,不能做只会应答的机器人。一个合格的网店客服,除了要学会通过聊天软件、电话等与客户沟通,接受客户的询价,为客户导购外,还应具备基本的素质和技能,如心理素质、语言能力、服务态度以及专业能力等等。
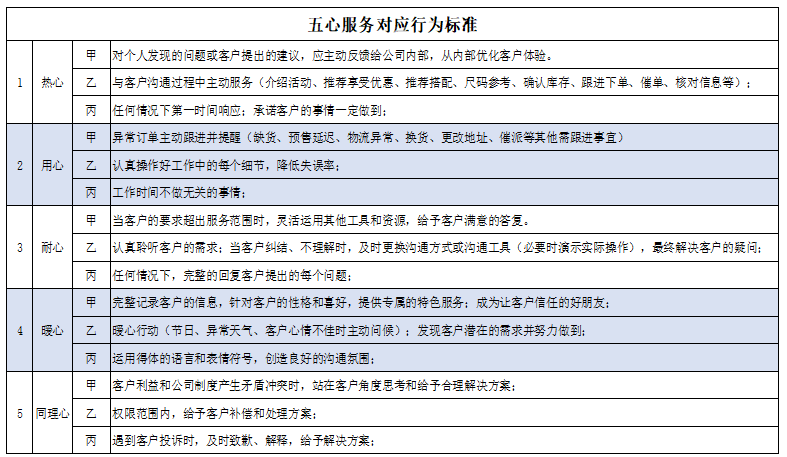
1、网店客服的服务态度:微笑服务、礼貌先行、耐心回应,具体表现在“五心服务”

2、网店客服的8大标准要求

3、网店客服的基本工作技能
1)熟悉交易流程
2)学会使用沟通工具
3) 熟悉电脑,快速录入
4) 掌握基本沟通技巧
二、PPT

