访问控制
-
1 本节导学
-
2 课程视频
-
3 课件
-
4 课前小测
-
5 思考与讨论
上一节
下一节
7.3 访问控制
【学习步骤指引】:
阅读课本第5章P108页~P111页,第6章P132页~P134页——>阅读“本节导学”——>观看“课程视频”及“课件”——>完成“课前小测”——>完成“思考与讨论”
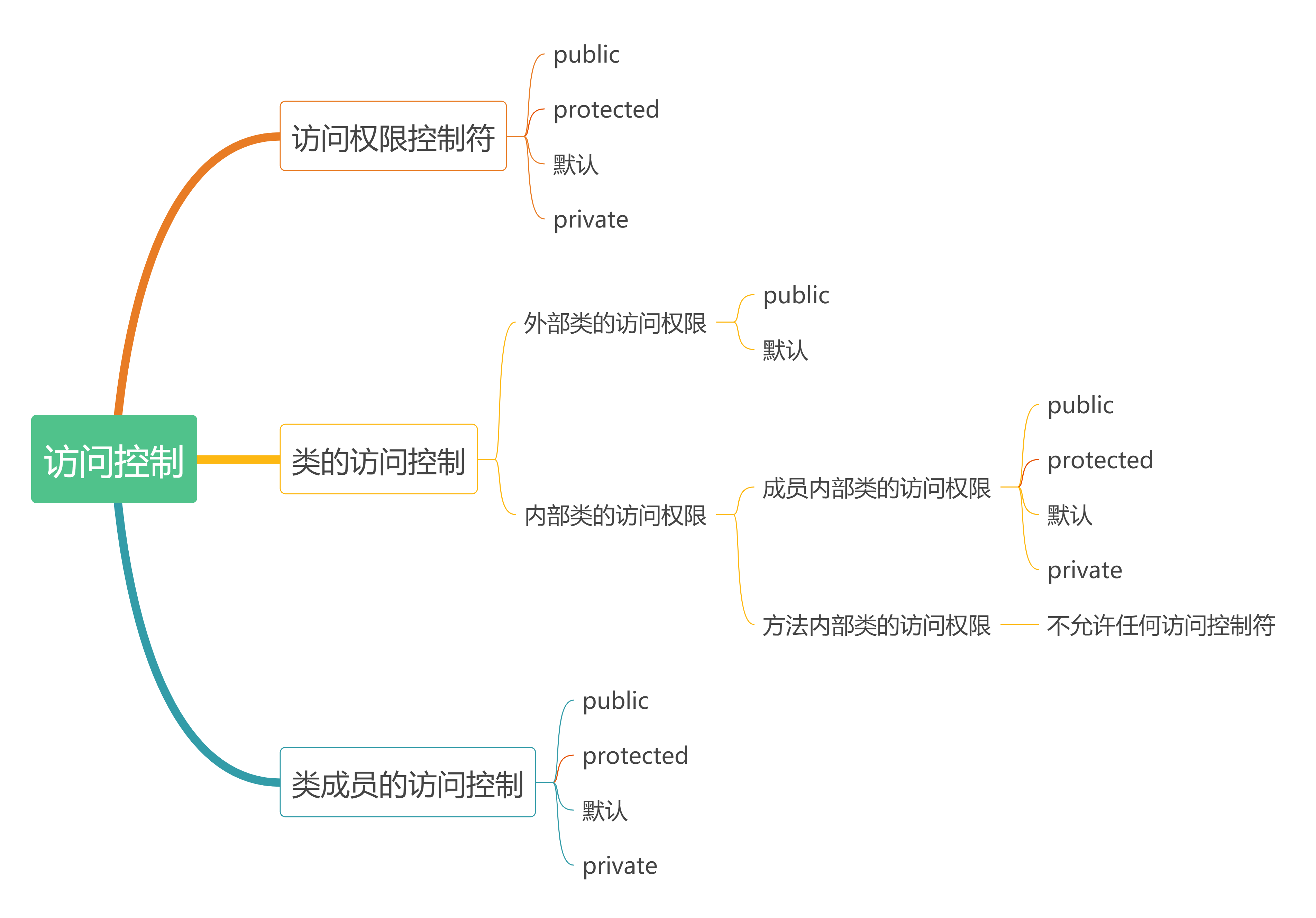
【本节知识树】:

【本节教学目标】:
知识目标:
1、掌握访问权限控制符。
2、掌握类的访问控制。
3、掌握类成员的访问控制。
能力目标:
具有控制类及类成员访问权限的能力。
素养目标:培养面向对象的编程思维。
【本节教学内容】:
1、Java中4种访问权限控制符。
2、内部类的访问控制、外部类的访问控制。
3、类成员的访问控制。
【学习重点】:
访问权限控制符的使用。
【学习难点】:
类成员的访问权限控制。

