内科护理

何惊惊、方飞飞、胡婷婷、金思豪

目录

  • 1 绪论
    • 1.1 课程介绍
      • 1.1.1 课程标准、授课计划
  • 2 呼吸系统疾病病人的护理
    • 2.1 常见症状和体征的护理
    • 2.2 急性呼吸道感染病人的护理
    • 2.3 支气管哮喘病人的护理
    • 2.4 慢性支气管炎和慢性阻塞性肺疾病病人的护理
    • 2.5 慢性肺源性心脏病人的护理
    • 2.6 支气管扩张病人的护理
    • 2.7 肺炎病人的护理
    • 2.8 肺结核病人的护理
    • 2.9 原发性支气管肺癌病人的护理
    • 2.10 自发性气胸病人的护理
    • 2.11 呼吸衰竭病人的护理
    • 2.12 复习提纲
    • 2.13 案例分析
  • 3 循环系统疾病病人的护理
    • 3.1 循环系统常见症状和体征
    • 3.2 心力衰竭病人的护理
    • 3.3 心律失常病人的护理
    • 3.4 原发性高血压病人的护理
    • 3.5 冠状动脉粥样硬化性心脏病病人的护理
    • 3.6 心脏瓣膜病病人的护理
    • 3.7 感染性心内膜炎病人的护理
    • 3.8 心肌病病人的护理
    • 3.9 心包疾病病人的护理
    • 3.10 复习提纲
    • 3.11 案例分析
  • 4 消化系统疾病病人的护理
    • 4.1 消化系统症状体征的护理
    • 4.2 胃炎病人的护理
    • 4.3 消化性溃疡病人的护理
    • 4.4 胃癌病人的护理
    • 4.5 炎症性肠病病人的护理
    • 4.6 急性胰腺炎病人的护理
    • 4.7 肝硬化病人的护理
    • 4.8 肝性脑病病人的护理
    • 4.9 原发性肝癌病人的护理
    • 4.10 消化道出血病人的护理
    • 4.11 复习提纲
    • 4.12 案例分析
  • 5 泌尿系统疾病病人的护理
    • 5.1 常见症状和体征的护理
    • 5.2 肾小球疾病病人的护理
    • 5.3 尿路感染病人的护理
    • 5.4 肾衰竭病人的护理
    • 5.5 复习提纲
    • 5.6 案例分析
  • 6 血液系统疾病病人的护理
    • 6.1 概述
    • 6.2 贫血性疾病病人护理
    • 6.3 出血性疾病病人的护理
    • 6.4 白血病病人的护理
    • 6.5 复习提纲
    • 6.6 案例分析
  • 7 内分泌与代谢系统疾病病人的护理
    • 7.1 概述
    • 7.2 腺垂体功能减退病人的护理
    • 7.3 甲状腺功能亢进病人的护理
    • 7.4 库欣综合征病人的护理
    • 7.5 糖尿病病人的护理
    • 7.6 痛风病人的护理
    • 7.7 案例分析
  • 8 风湿性疾病病人的护理
    • 8.1 概述
    • 8.2 系统性红斑狼疮病人的护理
    • 8.3 类风湿关节炎病人的护理
  • 9 神经系统疾病病人的护理
    • 9.1 概述
    • 9.2 急性炎症性脱髓鞘性多发性神经病病人的护理
    • 9.3 急性脑血管疾病病人的护理
    • 9.4 帕金森病病人的护理
    • 9.5 癫痫病人的护理
冠状动脉粥样硬化性心脏病病人的护理
  • 1 课程任务
  • 2 核心学习
  • 3 课堂测验
  • 4 知识点总结
  • 5 知识拓展

知识目标:

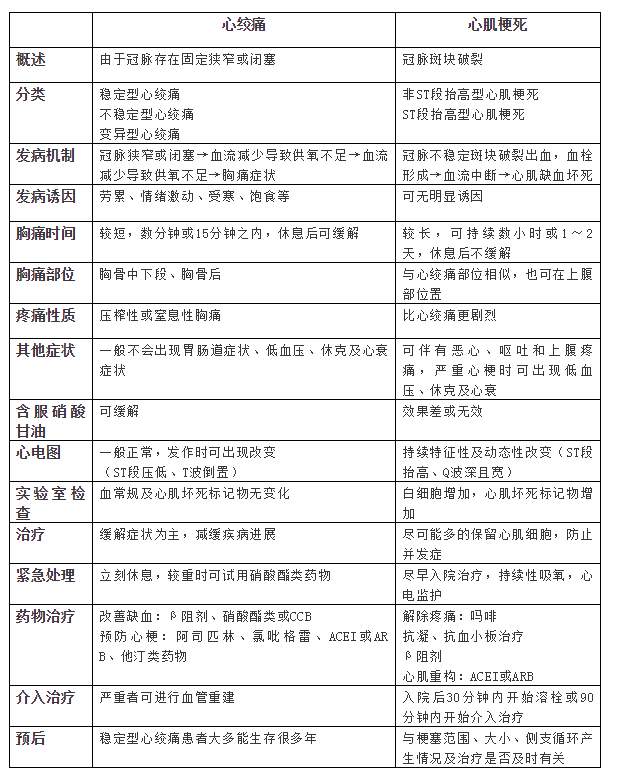
1.冠心病、心绞痛、心肌梗死的概念。

2.冠心病的常见病因。

3.心绞痛、心肌梗死的诱因。

4.心绞痛、心肌梗死身体状况。

5.心绞痛的治疗原则。

6.心肌梗死的辅助检查。

7.心肌梗死的治疗原则。

8.心肌梗死的护理措施。

9.心肌梗死的健康指导。

能力目标:

1.正确区分典型心绞痛与心肌梗死的胸痛。

2.说出心绞痛与心肌梗死的诱因。

3.正确处理典型心绞痛的发作。

4.正确评估心绞痛、心肌梗死的身体状况。

5.说出心肌梗死的辅助检查要点。

6.对心绞痛、心肌梗死病人实施有效的整体护理。

7.对心绞痛、心肌梗死病人正确进行健康指导。

素质目标:

1.在讲授缓解心绞痛患者胸痛首选硝酸甘油时,通过向护生讲述硝酸甘油的研制, 引导护生学习威廉·默雷尔锲而不舍的科学态度和求真创新的科学精神

2.在讲授冠状动脉支架植入术治疗心肌梗死时,通过向护生分享德国医生 Werner Forssmann 首次在自己身上将导管插入心脏的案例,培养护生献身医学的职业素养