零件测绘与计算机绘图

李定华、陆忠舟、范凯杰、李亚民、乐旭东、潘超达、金颖颖、沈冬

目录

  • 1 绪论
    • 1.1 如何参与线上学习
    • 1.2 走进测绘
    • 1.3 草图绘制
    • 1.4 零件图绘制
  • 2 计算机绘图
    • 2.1 中望CAD介绍
    • 2.2 直线、圆、圆弧命令
    • 2.3 删除、修剪、圆角命令
    • 2.4 尺寸标注
    • 2.5 尺寸公差、表面粗糙度、形位公差标注
  • 3 测量技术
    • 3.1 游标卡尺的使用
    • 3.2 千分尺的使用
    • 3.3 游标万能角度尺
  • 4 测绘中的制图知识
    • 4.1 正投影作图基础
    • 4.2 机件的常用表达方法
    • 4.3 视图
    • 4.4 剖视图
    • 4.5 剖视图的种类
    • 4.6 剖切面的种类
    • 4.7 断面图
    • 4.8 局部放大图和简化表示法
    • 4.9 表示法综合应用举例
    • 4.10 常用件的特殊表达
    • 4.11 思考与讨论
  • 5 零件测绘之精度选择
    • 5.1 尺寸公差的标注与选择
    • 5.2 表面粗糙度的标注与选择
    • 5.3 几何公差的标注与选择
  • 6 典型零件的绘制
    • 6.1 面向人人----零部件测绘流程
    • 6.2 轴类零件的测绘
    • 6.3 盘盖类零件测绘
    • 6.4 箱体类零件测绘
    • 6.5 拨叉类零件测绘
  • 7 理论题复习讲解
    • 7.1 理论题第一课
    • 7.2 理论题第二课
    • 7.3 理论题第三课
    • 7.4 理论题第四课
    • 7.5 理论题第五课
  • 8 附表
    • 8.1 标准公差值选用举例
    • 8.2 形位公差的选用
    • 8.3 表面粗糙度应用举例
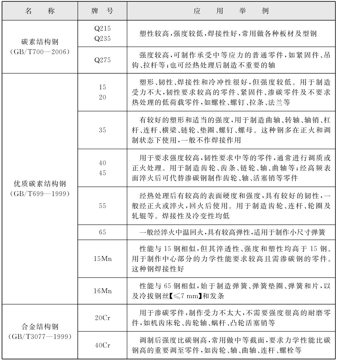
    • 8.4 常用金属材料及热处理
常用金属材料及热处理

常用金属材料及热处理

名 称 牌 号 应 用 举 例Q215 Q235 塑性较高,强度较低,焊接性好,常用做各种板材及型钢碳素结构钢(GB/T700—2006) Q275 强度较高,可制作承受中等应力的普通零件,如紧固件、吊钩、拉杆等;也可经热处理后制造不重要的轴15 20 35 40 45优质碳素结构钢(GB/T699—1999) 55塑形、韧性、焊接性和冷冲性很好,但强度较低。用于制造受力不大,韧性要求较高的零件、紧固件、渗碳零件及不要求热处理的低荷载零件,如螺栓、螺钉、拉条、法兰等有较好的塑形和适当的强度,用于制造曲轴、转轴、轴销、杠杆、连杆、横梁、链轮、垫圈、螺钉、螺母。这种钢多在正火和调制状态下使用,一般不作焊接作用用于要求强度较高,韧性要求中等的零件,通常进行调质或正火处理。用于制造齿轮、齿条、链轮、轴、曲轴等;经高频表面淬火后可代替渗碳钢制作齿轮、轴、活塞销等零件经热处理后有较高的表面硬度和强度,具有较好的韧性,一般经正火或淬火,回火后使用。用于制造齿轮、连杆、轮圈及轧辊等。焊接性及冷变性均低65 一般经淬火中温回火,具有较高弹性,适用于制作小尺寸弹簧15Mn性能与15钢相似,但其淬透性、强度和塑性均高于15钢。用于制作中心部分的力学性能要求较高且需渗碳钢的零件。这种钢焊接性好16Mn 性能与65钢相似,始于制造弹簧、弹簧垫圈、弹簧和片,以及冷拔钢丝【≤7mm】和发条20Cr 用于渗碳零件,制作受力不太大,不需要强度很高的耐磨零件,如机齿床轮、齿轮轴、蜗杆、凸轮活塞销等合金结构钢(GB/T3077—1999) 40Cr 调制后强度比碳钢高,常用做中等截面,要求力学性能比碳钢高的重要调至零件,如齿轮、轴、曲轴、连杆、螺栓等

 

                          常用铸铁牌号及用途

名 称 牌 号 应 用 举 例 说 明HT100 低载荷和不重要的零件,如盖、外罩、手轮、支架、重锤等HT150承受中等压力的零件,如支柱、底座齿轮箱、工作台、刀架、端盖、阀体、管路附件及一般无工作条件的零件灰铸铁(GB/T9439—1988)HT200 HT250承受较大压力和较重要零件。如汽缸体、齿轮、机座、飞轮、床身、缸套、活塞、刹车轮、联轴器、齿轮箱、轴承座、油缸等HT300 HT350 HT400承受高弯曲应力及抗压应力的重要条件,如齿轮、凸轮、车床卡盘、剪床和压力机的机身、床身、高压油缸、滑阀缸体等球墨铸铁(GB/T1348—1988) QT400—15 QT450—10 QT500—7 QT600—3 QT700—2球墨铸铁可代替部分碳钢、合金钢,用来制造一些受力复杂,强度、韧性和耐磨性要求高的零件。前两种牌号的球墨铸铁,具有较高的韧性和塑性,常用来制造受压阀门、机器底座、汽车后桥壳等;后两种牌号的球墨铸铁,具有较高的强度与耐磨性,常用来制造拖拉机或柴油机中的曲轴、连杆、凸轮轴、各种齿轮、机床的主轴、蜗杆、蜗轮、轧钢机的轧辊、大齿轮、大型水压机的工作缸、活塞等牌号“HT”是“灰铁”二字的汉语拼音的第一个字母,其后的数字表示最低抗拉强(MPa),但这一力学性能铸件壁厚有关牌号中的“QT”是“球铁”二字的汉语拼音的第一个字母,后面两组数字分别表示其最低抗拉强度(MPa)和最小伸长率

常用有色金属牌号及用途

名 称 牌 号 应 用 举 例普通黄铜加工黄铜(GB/T5232—1985)铍青铜铅黄铜加工锡青铜锡加工青铜(GB/T5232—1985)青铜铸造锡青铜铸造铝合金(GB/T1172—1995) H62 销钉、铆钉、螺钉、螺母、垫圈、弹簧等H68 复杂的冷冲压件、散热器外壳、弹壳、导管、波纹管、轴套等H90 双金属片、供水和排水管、证章、艺术品等QBe2 用于重要的弹簧及弹性元件耐磨零件以及在高速、高温下工作的轴承等HPb59—1 适用于仪器仪表等工业部门用的切削加工零件,如销螺钉、螺母、轴套等QSn4—3 弹性元件、管配件、化工机械中耐磨零件及抗磁零件QSn6.5—0.1 弹簧、接触片、振动片、精密仪器中的耐磨零件ZCu Sn10Pb1 重要的减摩零件,如轴承、轴套、蜗轮、摩擦轮、机床丝杠螺母等ZCu Sn5Pb5Zn5 中速、中载荷的轴承、轴套、蜗轮等耐磨零件ZAl Si7Mg (ZL101)形态复杂的砂型、金属型和压力铸造零件,如飞机、仪器的零件,抽水机壳体,工作温度不超过185℃的汽化器等ZAl Si12 (ZL102)形态复杂的砂型、金属型和压力铸造零件,如仪表,抽水机壳体,工作温度不超过200℃以下要求气密性、承受低载荷的零件ZAl Si5Cu1Mg (ZL105)砂型、金属型和压力铸造的形态复杂,在225℃以下工作的零件,如风冷发动机的汽缸头、机匣,油泵壳体等ZAl Si12CU2Mg1 (ZL108)砂型、金属型铸造的,要求高温度及膨胀系数的高速内燃机活塞及其他耐热零件

常用钢的热处理和表面处理名词解释

名称 代号及标注举例 说 明 目 的退火 Th 加热—保温—随炉冷却用来消除铸、锻、焊零件的内应力,降低硬度,以利切削加工,细化晶粒,改善组织,增加韧性正火 Z 加热—保温—空气冷却淬火C C84(淬火回火HRC45~50)调质T T235C(调质至HB220~250)高频淬火G G52(高频淬火后回火至HRC50~55)渗碳淬火S—C S0.5~C59(渗碳层深0.5,淬火硬度HRC56~62)氮化D D0.3~900(氮化深度0.3,硬度大于HV850)氰化Q Q3(氰化淬火后,回火至HRC56~62)用于处理低碳钢、中碳结构钢及渗碳零件,细化晶粒,增加强度和韧性,减少内应力,改善切削性能加热—保温—急冷提高机件强度及耐磨性。但淬火后引起内应力,使钢弯脆,所以淬火后必须回火淬火—高温回火 提高韧性及强度。重要的齿轮、轴及丝杆等零件需调质用高频电流将零件表面加热—急速冷却提高机件表面的硬度及耐磨性,而心部保持一定的韧性,使零件既耐磨又能承受冲击,常用来处理齿轮等将零件在渗碳剂中加热,使渗入钢的表面后,再淬火回火渗碳深度0.5~2mm提高机件表面的硬度、耐磨性、抗拉强度等。适用于低碳、中碳[w(C)<0.4%]结构钢的中、小型零件将零件放入氨气内加热,使氮原子渗入钢表面,氮化层0.025~0.8mm,氮化时间40~50h提高机件的表面硬度、耐磨性、疲劳强度和抗蚀能力,适用于合金钢、碳钢、铸铁件,如机床主轴、丝杆、重要液压元件中的零件钢件在碳、氮中加热,使碳、氮原子同时渗入钢表面,可得到0.2~0.5氰化层提高表面硬度、耐磨性、疲劳强度的耐蚀性,用于要求硬度高、耐磨的中、小型薄片零件、刀具等

(续表)

常用热处理工艺及代号(GB/T12603—2005)

工 艺 代 号 工 艺 代 号 意 义退火正火调质淬火空冷淬火油冷淬火水冷淬火感应加热淬火淬火和回火表面淬火和回火感应淬火和回火火焰淬火和回火渗碳固体渗碳渗氮氮碳共渗511 512 515 513 513—A 513—O 513—W 513—04 514 521 521—04 521—05 531 531—09 522 534  5 × ×—×× ×× 5_-----热处理×-----------工艺类型×—××—工艺名称(前一×)加热方式代号(后两×) ××----------冷火工艺代号或淬火冷却介质和冷却方法代号。其中前三位为基础分类工益代号,半字线后面的为附加工艺代号。