教学团队:

朱玲 陈刚 吴灯
说课:
《电气制图与 CAD 》教学大纲

一、课程简介
本课程为自动化专业的专业任选课程,是实践性很强的课程。它主要通过对AutoCAD软件的学习和操作,熟练掌握使用AutoCAD绘制各类电气工程图的方法和技能,掌握各类电气工程图的绘制规范标准,最终达到按照国标独立完成电气工程图的绘制。
二、课程目标
通过本课程以项目为载体,以电气工程制图为标准,以AutoCAD为工具,使学生学习在训练和学习过程中获得电气工程图绘制相关的理论知识和技能。
通过本课程的理论教学、实验,使学生具备下列能力:
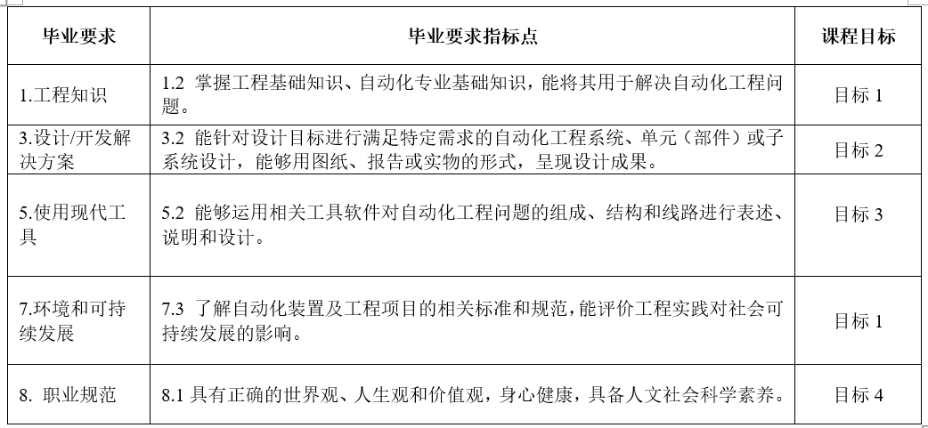
课程目标1(知识目标):具备从事工程设计所需的工程图绘制知识和能力,掌握电气工程图形的绘制标准,掌握AutoCAD的基本绘图、表格、文字、图形修改、复制等相关命令和原理,掌握电气制图国家标准,掌握电气制图基础知识。
课程目标2(能力目标):能够通过课程实验,熟练AutoCAD软件的环境设置、基本绘图命令、掌握各种电气、电子、电路元件的绘制技巧,能够用图纸、报告或实物的形式,呈现设计成果。
课程目标3(能力目标):通过电气、电子、电力等工程图形绘制训练,使学生能够运用相关工具软件对电气工程的组成、结构和线路进行表述、说明和设计。
课程目标4(课程思政目标、素质目标):了解各类电气设备在我国工程实际的应用,激发学生的家国情怀和民族自豪感。培养拥护党的路线、方针、政策,有理想、有道德、有文化、有纪律的一代新人;培养学生细致、严谨的工作作风;培养沟通和表达能力;培养团队精神和组织协调能力;培养精益求精的匠人精神和创新精神。
三、课程目标与毕业要求对应关系

四、课程内容
第一章:电气工程图制图基础与AutoCAD软件初识(分配学时6学时,支撑课程目标1、课程目标3、课程目标4)
1.教学基本内容
掌握电气工程图纸的分类与特点;掌握电气工程图纸CAD制图的一般规则;掌握电气工程制图的国家标准,掌握AutoCAD图形绘制的基本操作方法。
2.教学重点和难点
重点:电气工程图纸的分类与特点。
难点:国家电气工程图的有关规范。
3.思政融入点
通过介绍的电气工程制图的绘制标准和举例,使学生在比较中深刻理解无规矩不成方圆,遵规守纪,方能造就人生。
4.教学基本要求
使学生了解电气工程图的图纸格式,图幅尺寸,字体,比例等规范要求,培养学生的规范意识。
5.教学建议
以具体的工程图纸为例讲解工程制图的有关规定,为以后的学习打下基础。
第二章:二维绘图命令(分配学时6学时,支撑课程目标1、课程目标2、课程目标4)
1.教学基本内容
直线命令、构造线、圆类命令、多段线、样条曲线、多线、文本样式、文本标注、文本编辑等基本图形元素的绘制命令的掌握。
2.教学重点和难点
重点:AutoCAD的绘图规则和基本图形元素命令的使用。
难点:多段线、直线、圆命令的使用。
3.思政融入点
通过“因绘图出错会造成什么样的后果?要承担怎样的责任?”讨论,引导学生了解职业责任,树立严谨、细致和认真的职业观。
4.教学基本要求
掌握AutoCAD的绘图规则;掌握基本图形元素的绘制命令的使用方法;熟练运用基本图形元素绘制元器件图形。
5.教学建议
课前布置相关线上微课资源,组织学生完成相关视频和练习,课内开展学习效果测试和针对学习难点进行讲解和练习,提高学生的自学能力。
第三章:编辑命令(分配学时6学时,支撑课程目标1、课程目标2、课程目标4)
1.教学基本内容
对象选择,删除,复制,镜像,偏移,阵列,移动,修剪,旋转,比例缩放,拉长,打断,延伸,倒角,圆角,分解,多段线编辑,合并等编辑命令。
2.教学重点和难点
重点:几种常用的对象选择方法,镜像,阵列,拉伸,延伸,对齐,修剪等。
难点:修剪和延伸。
3.思政融入点
通过与教学内容相互联系的古人名言、毛泽东语录等,听圣人言的同时、激发学生的家国情怀和民族自豪感,培养健康向上的人生态度。
4.教学基本要求
掌握复制类命令、修剪类命令、删除类命令等的操作步骤;掌握使用编辑命令进行复制图形的绘制。
5.教学建议
通过“同一图形,多种画法”或“特殊图形,巧妙画”引导学生进行分析和思考,训练学生发散思维和创新解决问题的能力;以国标图形为案例,引导学生掌握国家标准。
第四章:尺寸标注与辅助绘图工具(分配学时4学时,支撑课程目标1、课程目标2、课程目标4)
1.教学基本内容
掌握尺寸标注;掌握图块操作命令、图块属性、图层命令、图层设置命令。
2.教学重点和难点
重点:设置文字显示样式,标注方法,图块、图层命令。
难点:标注设置,外部图块命令。
3.思政融入点
对绘制的工程图引导学生进行再改善,培养精益求精的匠人精神。
4.教学基本要求
掌握尺寸、图块、图层命令的操作步骤;掌握尺寸的样式设置方法;掌握工程图纸尺寸规范,掌握使用图块、图层命令进行快速绘图的方法,培养学生的实践能力和创新能力。
5.教学建议
先将各种不同样式的表格、标注为案例,给与学生充分的思考和学习时间,通过与学生的交流互动和讨论,寻找解决办法,提升交流沟通能力,通过使用图块、图层等命令和未使用以上命令,对复杂工程图进行制图的效率对比,引导学生积极训练和使用以上命令。
第五章:常见的电气工程图绘制(分配学时18学时,支撑课程目标1、课程目标2、课程目标3、课程目标4)
1.教学基本内容
掌握电子工程图,工业控制工程图,电力工程图,建筑电气工程图等电气工程图的特点;掌握掌握电子工程图,工业控制工程图,电力工程图,建筑电气工程图等电气工程图的绘制规则与方法。
2.教学重点和难点
重点:掌握电气工程图纸的绘制规则。
难点:掌握电气工程图纸的绘制方法。
3.思政融入点
通过一幅幅完整的工程图形绘制和评先,使学生在比较中训练美感和细致认真的工作作风,培养学生举一反三的思维习惯和批判性思维。
4.教学基本要求
能根据图纸要求选择合适的绘图方案,总结出高效绘图方法,培养学生的实践能力和创新能力。
5.教学建议
以具体的工程图纸为例讲解工程制图的规则和方法,加强练习,提升熟练度。
五、教学安排
教学内容与学时分配

课内实践教学内容与学时分配

六、教学方法与手段
以课堂教学为主,以翻转式教学为形式,充分利用超星学习通、QQ互联网等信息化教学手段开展线上线下混合式教学。
课堂教学:要重点对基本概念、基本方法和解题思路的讲解;采用启发式教学,培养学生思考问题、分析问题和解决问题的能力;引导和鼓励学生通过实践和自学获取知识,培养学生的自学能力;增加讨论课,调动学生学习的主观能动性;注意培养学生提高利用标准、规范及手册等技术资料的能力。理论联系实际,讲授与练习结合,注重培养学生的创新能力。以教师为引导、学生为主体完成,提升学生工程能力,培养工匠精神。
实验课:以元器件、结构图、原理图等工程图形和图纸为训练依据,采用过关考核方式,逐一完成项目训练,激发学生学习主动性,提升学习效果。
七、考核方式及成绩评定
(一)考核方式
考核方式:考查
(二)课程目标点考核方式分值及权重分布

(三)过程性考核
过程性考核成绩评定标准具体见下表。
过程性考核项目与标准

(四)终结性考核
1.考核形式:绘制工程图作品
2.时间安排:结课后1周以内完成
3.评价标准:
评价内容 | 权重 | 评价标准 | 得分区间 |
1、工程图纸要素完整性 | 30 | 目录、设计说明、图例、设计框图、设计原理图、平面图、接线图等图纸要素完整。 | 27-30 |
目录、设计说明、图例、设计框图、设计原理图、平面图、接线图等图纸要素较完整。 | 24-26 | ||
目录、设计说明、图例、设计框图、设计原理图、平面图、接线图等图纸要素完整性一般。 | 18-23 | ||
目录、设计说明、图例、设计框图、设计原理图、平面图、接线图等图纸要素不完整。 | 0-17 | ||
2、正确性 | 30 | 文字、图形符号、尺寸等图形元素均按国家标准进行绘制。 | 27-30 |
文字、图形符号、尺寸等图形元素有3处未按国家标准进行绘制。 | 24-26 | ||
文字、图形符号、尺寸等图形元素有10处未按国家标准进行绘制。 | 18-23 | ||
文字、图形符号、尺寸等图形元素大于10处未按国家标准进行绘制。 | 0-17 | ||
3、工程图文字表达 | 20 | 工程文字表达正确 | 18-20 |
工程图文字表达有1-2处错误 | 16-17 | ||
工程图文字表达有3-5处错误 | 18-15 | ||
工程图文字表达有大于5处错误 | 0-17 | ||
4、图形图层管理 | 10 | 线、文字、元件、标题栏等放入不同图层,使用不同颜色表达。 | 10 |
线、文字、元件、标题栏等缺少1个图层。 | 8-9 | ||
线、文字、元件、标题栏等缺少2个图层。 | 6-7 | ||
线、文字、元件、标题栏等缺少图层数大于2个。 | 0-5 | ||
5、美观性 | 10 | 图纸整体美观 | 10 |
图纸整体较美观 | 8-9 | ||
图纸整体美观度一般 | 6-7 | ||
图纸整体不美观 | 0-5 |
八、教材与参考资料
(一)推荐教材
李诗洋.AutoCAD 2022电气设计[M].北京:电子工业出版社,2021.7.
(二)参考资料
李军.电气制图与CAD[M].北京:高等教育出版社,2017.2.
(三)线上教学资源
超星学习通:http://mooc1.onlines.hnuit.edu.cn/course-ans/ps/206037432
(四)线上教学资源
沐风网http://www.mfcad.com/cad/dianqi/
中国设计师网http://dq.shejis.com/
中国电气人才网http://dq.baidajob.com/

