《宪法学》课程大纲
课程名称:宪法学
课程代码:1943201215
课程类型:专业基础课程,必修
先修课程:无
总学时数:32学时
总 学 分:2
建议修读学期:1学期
考核方式:笔记、研讨;作业;线上学习考核;考试
适用专业:思想政治教育
一、课程简介
宪法学是一门研究宪法现象的综合性的知识体系,反映了人类在长期的实践中积累的智慧和经验。本课程是一年级本科思想政治教育专业的专业基础课程和必修课程,它在整个思想政治教育专业课程体系中居于基础地位。
宪法学以中国宪法为核心,以宪法学的基本原理、国家制度、公民的基本权利和基本义务、国家机构四个主要部分组成,全面讲述宪法学的基本原理和宪法的立法及其实践,帮助学生从整体上把握我国的国家制度、公民的基本权利和义务和国家机构的相关规定,使学生树立宪政意识和践行宪法规范,培养学生科学分析各种宪法现象、运用宪法思维分析宪法问题以及正确认识、评价和反思宪法理论和实践的能力。
二、课程目标
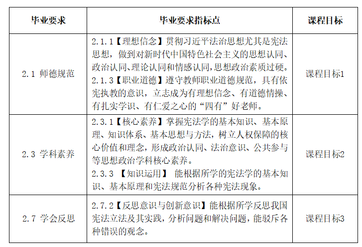
1.师德规范:通过对宪法学基本原理以及我国宪法的立法及其实践的教育,增进学生对新时代中国特色主义的思想认同、政治认同、理论认同、情感认同,进而自觉遵法学法守法用法。坚持立德树人,凸现宪法人权保障之核心价值,树立以“学生为中心”的价值理念,进而使学生立志成为有理想信念、有道德情操、有扎实学识、有仁爱之心的好老师。(支撑毕业要求2.1)。
2.学科素养:通过对宪法学课程的学习,帮助学生系统掌握宪法的基本知识、基本原理、知识体系、基本思想与方法,并能用它们分析各种宪法现象,在实践中历练宪政思维,树立依宪治国和人权保护的观念,形成思想政治学科的核心素养。(支撑毕业要求2.3)。
3.学会反思:通过宪法学课程的学习,使学生具有反思意识和批判性思维素养,具有一定的创新意识,运用批判性思维方法,学会分析、研究宪法现象,并尝试提出解决问题的思路与方法。(支撑毕业要求2.7)
三、课程目标与毕业要求的对应关系

四、课程内容和课时安排
(一)教学内容与课程目标对应关系

(二) 课程教学安排
导论(2学时,支撑课程目标1、2、3)
1.学习目标
知识目标:理解和掌握宪法学的概念、研究对象和特征,了解宪法学在中国的产生和发展。
能力目标:培养运用宪法学的研究方法去学习宪法学的能力。
情感态度价值观目标:养成根据习近平法治思想尤其是宪法思想学习运用宪法学的自觉性。
2.学习重点
2.2宪法学的分类和特征
3.学习难点
宪法学的研究方法和学习要求
4.学习内容
4.1宪法学的研究对象和研究方法
4.1.1宪法学的概念和研究对象
4.1.2 宪法学的研究方法
4.2宪法学在中国的产生和发展
4.2.1 近现代中国宪法学的产生和发展
4.2.2新中国宪法学的创立和发展
4.3宪法学的分类和特征
4.3.1宪法学的分类
4.3.2 宪法学的特征
4.4学习宪法学的意义和基本要求
4.4.1学习宪法学的意义
4.4.1学习宪法学的基本要求
5.参考习题
5.1什么是宪法学?如何理解宪法学的研究对象?
5.2如何理解宪法学的研究方法?
5.3如何理解宪法学的基本特征?
第一章 宪法总论(5学时,支撑课程目标1、2、3)
1.学习目标
知识目标:懂得从静态层面(即宪法的概念、特征、分类、渊源、宪法关系和宪法规范)和动态层面(即宪法的制定、解释和修改)掌握何谓宪法、了解宪法的效力和作用。
能力目标:不断提高运用所学知识观察和分析宪法现象的能力。
情感态度价值观目标:树立人权保护和以人民为中心的理念。
2.学习重点
2.1宪法的概念和本质
2.2宪法的分类和渊源
2.3宪法的制定、解释和修改
3.学习难点
宪法的概念和本质
4.学习内容
4.1宪法的概念和本质
4.1.1宪法的概念
4.1.2宪法的本质
4.2宪法的分类和渊源
4.2.1宪法的分类
4.2.2宪法的渊源
4.3宪法的制定、解释和修改
4.3.1宪法的制定
4.3.2宪法的解释
4.3.3宪法的修改
4.4 宪法关系和宪法规范
4.4.1宪法关系
4.4.2宪法规范
4.5 宪法的效力和作用
4.5.1宪法的效力
4.5.2宪法的作用
5.参考习题
5.1宪法与普通法律相比具有哪些特征?
5.2如何理解“宪法性法律”?
5.3如何理解宪法制定、宪法解释和宪法修改的关系?
5.4如何理解我国宪法的空间效力?
5.5如何理解依法治国的关键是依宪治国?
5.6 如何理解宪法对于国家权力的确认和规范作用?
第二章 宪法的历史发展(1学时,支撑课程目标1、2、3)
1.学习目标
知识目标:知道宪法以及中华人民共和国宪法的产生和发展、了解中华人民共和国成立前的宪法。
能力目标:学会从历史的纬度去理解宪法,培养反思意识和批判性思维素养。
情感态度价值观目标:增强对我国现行宪法的了解和认同。
2.1资本主义宪法的产生和发展
2.2中华人民共和国宪法的产生和发展
3.学习难点
3.1资本主义宪法的产生和发展
3.2 我国宪法的五次修改
4.学习内容
4.1宪法的产生和发展
4.1.1资本主义宪法的产生和发展
4.1.2社会主义宪法的产生和发展
4.2中华人民共和国成立前的宪法
4.2.1清末预备立宪
4.2.2《中华民国临时约法》
4.2.3 北洋军阀和国民政府的宪法
4.2.4 革命根据地的宪法性文件
4.3中华人民共和国宪法的产生和发展
4.3.1《中国人民政治协商会议共同纲领》
4.3.2 1954年宪法
4.3.3 1975年宪法
4.3.4 1978年宪法
4.3.5 1982年宪法
4.3.6 1982年宪法的五次修改
5.参考习题
5.1资本主义宪法产生的经济、政治、思想和法律条件是什么?
5.2如何理解社会主义宪法和资本主义宪法的区别?
5.3我国1954年宪法具有哪些基本特点?其对1982年宪法有何影响?
5.4如何理解我国宪法发展的经验与教训?
5.5为什么说现行宪法是一部符合我国国情的中国特色社会主义宪法?
5.6 我国2018年《宪法修正案》的主要内容有哪些?
第三章 宪法的指导思想和基本原则(1学时,支撑课程目标1、2、3)
能力目标:学会从基本原则的视角去理解宪法,反思我国宪法基本原则和资本主义国家宪法基本原则的差异,批判错误的观念。
情感态度价值观目标:增强对中国特色社会主义的情感和认同。
2.1宪法的指导思想
2.2宪法的基本原则
3.学习难点
宪法的基本原则
4.学习内容
4.1宪法指导思想
4.1.1宪法指导思想概述
4.1.2我国宪法关于指导思想的具体表述
4.1.3我国宪法指导思想的重要作用
4.2宪法基本原则
4.2.1 宪法基本原则概述
4.2.3 我国宪法的基本原则
5.参考习题
5.1我国现行宪法的指导思想包括哪些内容?
5.2如何理解宪法指导思想是宪法规范体系的灵魂?
5.3我国现行宪法的规定和实践是如何贯彻宪法的指导思想的?
5.4将习近平新时代中国特色社会主义思想载入宪法有何重大意义?
5.5我国现行宪法有哪些基本原则?
5.6宪法基本原则的作用是什么?
第四章 国家性质和国家形式(2学时,支撑课程目标1、2、3)
1.学习目标
知识目标:理解和掌握我国的国家性质和国家形式。
能力目标:能够根据所学观察、分析和反思存在的宪法现象。
情感态度价值观目标:增强对我国国家性质和国家形式的认同,树立中国特色社会主义的信念。
2.学习重点
2.1我国的国家性质
2.2我国的国家形式
3.学习难点
3.1我国的国家性质
3.2我国的国家形式
4.学习内容
4.1国家性质
4.1.1国家性质概述
4.1.2我国的国家性质
4.1.3人民民主专政的主要内容
4.2国家形式
4.2.1国家政权组织形式
4.2.2国家结构形式
4.2.3国家标志
5.参考习题
5.1如何认识宪法与国家性质的关系?
5.2为什么说人民民主专政实质上是无产阶级专政?
5.3如何理解我国的爱国统一战线?
5.4如何理解国家性质和政权组织形式的关系?
5.5人民代表大会制度的特点有哪些?
5.6我国为什么不能照搬资本主义国家“三权鼎立”的政治制度?
5.7我国为什么实行单一制国家结构形式?
5.8我国的单一制国家结构形式有什么特点?
第五章 国家基本制度(3学时,支撑课程目标1、2、3)
1.学习目标
知识目标:掌握我国国家基本制度。
能力目标: 根据所学来观察和分析我国的政治生活和社会现象,学会对国家基本制度的反思。
情感态度价值观目标:增强对中国特色社会主义的制度自信和认同,提升中华民族伟大复兴的信心。
2.学习重点
2.1我国的经济制度
2.2我国的政治制度
3.学习难点
3.1所有制结构
3.2人民代表大会制度、民族区域自治制度、基层群众自治制度
4.学习内容
4.1经济制度
4.1.1社会主义公有制是我国经济制度的基础
4.1.2所有制结构和分配制度
4.1.3社会主义市场经济体制
4.2政治制度
4.2.1人民代表大会制度
4.2.2中国共产党领导的多党合作和政治协商制度
4.2.3民族区域自治制度
4.2.4基层群众自治制度
4.3文化制度
4.3.1我国宪法关于文化制度的规定
4.3.2文化制度的发展与完善
4.4社会制度
4.4.1我国宪法关于社会制度的规定
4.4.2社会制度的发展与完善
4.5生态文明制度
4.5.1我国宪法规定的生态文明制度
4.5.2生态文明制度的发展与完善
5.参考习题
5.1如何理解我国经济制度的基础以及现阶段的所有制结构和分配制度?
5.2社会主义市场经济体制的特点有哪些?
5.3为什么说人民代表大会制度是我国的根本政治制度?
5.4我国选举制度有哪些基本原则?
5.5中国共产党领导的多党合作和政治协商制度的显著特点是什么?
5.6我国民族区域自治制度和基层群众自治制度的特点与区别是什么?
5.7如何深入理解文化制度的发展与完善?
5.8如何深入理解社会制度的发展与完善?
5.9如何深入理解生态文明建设以及生态文明制度的发展完善?
第六章 公民的基本权利和义务(7学时,支撑课程目标1、2、3)
1.学习目标
知识目标:了解公民基本权利的一般原理、理解和掌握我国宪法规定的公民的基本权利和基本义务。
能力目标: 能正确行使我国宪法所赋予公民的基本权利和履行宪法所规定的公民的基本义务,能处理好二者的关系;能反思我国现在的人权保护;培养公共参与的意识和能力。
情感态度价值观目标:进一步树立人权保护的价值理念。
2.学习重点
2.1公民基本权利的一般原理
2.2我国公民的基本权利
3.学习难点
3.1我国公民的基本权利
4.学习内容
4.1公民基本权利的一般原理
4.1.1人权
4.1.2权利概述
4.1.3基本权利的概念
4.1.4基本权利的主体
4.1.5基本权利的效力
4.1.6基本权利的保障和限制
4.2公民的基本权利
4.2.1平等权
4.2.2政治权利
4.2.3宗教信仰自由
4.2.4人身自由
4.2.5社会经济权利
4.2.6文化教育权利
4.2.7监督权与请求权
4.3公民的基本义务
4.3.1基本义务概述
4.3.2维护国家统一和各民族团结的义务
4.3.3遵守宪法和法律的义务
4.3.4维护祖国安全、荣誉和利益的义务
4.3.5依法服兵役的义务
4.3.6依法纳税的义务
4.3.7宪法规定的公民其他义务
5.参考习题
5.1如何理解“权利”与“基本权利”的概念?
5.2如何理解人权与基本权利的关系?
5.3基本权利对私人关系产生效力的基础是什么?
5.4如何理解“基本权利限制的限制”?
5.5如何理解公民的基本权利和义务的关系?
5.6我国宪法中的基本权利可以进行怎样的分类?
5.7如何理解平等权与合理差别的关系?
第七章 国家机构(7学时,支撑课程目标1、2、3)
1.学习目标
知识目标:了解国家机构的基本原理,掌握我国的国家机构体系和组织活动的原则。
能力目标:能正确处理国家权力和公民权利之间的关系,能处理国家机关和国家机关之间的关系,能反思国家机构运行的规律和存在的不足。
情感态度价值观目标:深刻认识我国的国家机构的特色,坚定中国特色社会主义的信念。
2.学习重点
2.1国家机构的基本原理
2.2我国的国家机关
3.学习难点
我国的国家机关
4.学习内容
4.1国家机构基本原理
4.1.1宪法中的国家机构
4.1.2我国国家机构的建立和发展
4.1.3我国国家机构体系和组织活动原则
4.2全国人民代表大会及其常务委员会
4.2.1全国人民代表大会
4.2.2全国人民代表大会常务委员会
4.3中华人民共和国主席
4.3.1国家主席制度的建立和发展
4.3.2国家主席的产生和任期
4.3.3国家主席的职权
4.4国务院
4.3.1国务院的性质和地位
4.3.2国务院的组成和任期领导体制会议制度
4.3.3国务院的职权
4.3.4国务院机构设置
4.5中央军事委员会
4.5.1我国的军事制度
4.5.2中央军事委员会的设立
4.5.3中央军事委员会的性质、地位、组成、任期和领导体制
4.5.4中央军事委员会的职权
4.6地方各级人民代表大会和地方各级人民政府
4.6.1地方国家机构概述
4.6.2地方各级人民代表大会
4.6.3县级以上地方各级人民代表大会常务委员会
4.6.4地方各级人民政府
4.7民族自治地方的自治机关
4.7.1民族自治地方的自治机关的概念
4.7.2民族自治地方的自治机关的性质和地位
4.7.3民族自治地方的自治机关的组成
4.7.4民族自治地方的自治机关的自治权
4.8监察委员会
4.8.1监察委员会的性质和职能
4.8.2监察委员会的产生、组成、任期和领导体制
4.8.3监察委员会的职责和监察范围
4.8.4监察工作的原则和方针
4.9人民法院
4.9.1人民法院的性质和任务
4.9.2人民法院的组织体系和基本职权
4.9.3人民法院的审判工作原则
4.10人民检察院
4.10.1人民检察院的性质和任务
4.10.2检察院的组织体系和基本职权
4.10.3人民检察院的检察工作原则
5.参考习题
5.1根据我国宪法的规定,我国国家机构体系是怎样的?
5.2怎样理解全国人民代表大会是最高国家权力机关?
5.3根据我国宪法规定,国家主席行使哪些职权?
5.4国务院机构主要有哪些?
5.5我国中央军事委员会的性质和地位是怎样的?
5.6我国中央与地方国家机构的关系是什么?
5.7如何理解监察委员会的性质?
5.8监察委员会的职责是怎样的?
5.9如何界定监察机关的监察范围?
5.10如何理解监察委员会与其他国家机关的关系?
5.11如何理解监察程序与刑事诉讼程序的衔接?
5.12简述地方人民代表大会和地方人民政府的性质和地位。
5.13试述民族自治地方自治机关的性质和地位。
5.14如何理解人民法院独立行使审判权?
5.15司法责任制的内容是什么?
5.16如何理解人民检察院的宪法地位?
5.17如何理解司法民主原则?
第八章 “一国两制”与特别行政区制度(1学时,支撑课程目标1、2、3)
1.学习目标
知识目标:了解宪法和基本法确立的特别行政区制度,掌握中央和特别行政区的关系,以及特别行政区的政治体制。
能力目标:能反思“一国两制”的实践。
情感态度价值观目标:认同我国解决历史遗留问题的中国智慧和中国方案。
2.学习重点
中央和特别行政区的关系
3.学习难点
特别行政区政治体制
4.学习内容
4.1宪法和基本法确立的特别行政区制度
4.1.1“一国两制”与特别行政区制度的概念
4.1.2香港问题和澳门问题的解决
4.1.3宪法和基本法共同构成特别行政区的宪制基础
4.2中央和特别行政区的关系
4.2.1特别行政区的法律地位
4.2.2中央对特别行政区直接行使的权力
4.2.3特别行政区行使的高度自治权
4.3特别行政区政治体制
4.3.1特别行政区政治体制的性质和特点
4.3.2行政长官
4.3.3行政机关
4.3.4立法机关
4.3.5司法机关
4.3.6非政权性的区域组织和市政机构
5.参考习题
5.1应当怎样准确理解“一国两制”的内涵?
5.2特别行政区制度的基本内容有哪些?
5.3如何理解特别行政区的宪制基础?
5.4如何理解宪法与特别行政区基本法的关系?
5.5如何理解中央全面管制权与特别行政区高度自治权的关系?
5.6应当怎样理解特别行政区政治体制的性质和特点?
5.7如何认识行政长官在特别行政区政治体制中的地位和作用?
第九章 宪法实施和监督(1学时,支撑课程目标1、2、3)
1.学习目标
知识目标:了解宪法实施的基本原理和宪法监督制度,掌握我国的宪法监督制度。
能力目标:学会进行宪法监督和反思宪法监督过程中存在的问题。
情感态度价值观目标:认同中国特色的宪法监督制度。
2.学习重点
2.1宪法监督制度
2.2我国的宪法监督制度
3.学习难点
我国的宪法监督制度
4.学习内容
4.1宪法实施
4.1.1宪法实施概述
4.1.2宪法实施的功能和基本方式
4.1.3健全保证宪法全面实施的体制机制
4.2宪法监督制度
4.2.1宪法监督概述
4.2.2宪法监督制度的历史发展
4.2.3宪法监督制度的类型
4.3我国的宪法监督制度
4.3.1我国宪法监督制度的形成
4.3.2我国宪法监督制度的基本内容
4.3.3我国的合宪性审查机制
4.3.4我国宪法监督制度的特点
4.3.5坚持和完善我国的宪法监督制度
5.参考习题
5.1宪法实施的特点和方式有哪些?
5.2宪法监督的含义是什么?
5.3如何理解违宪与违法的关系?
5.4世界上主要的宪法监督制度有哪些类型?
5.5我国宪法监督制度的基本内容与特点是什么?
5.6我国对违反宪法的规范性文件进行处理的特点是什么?
5.7如何加强和完善我国的宪法监督制度?
五、课程学习方法
1.研读法:基于宪法学的规范性和实践性,宪法学的学习既要去研读宪法典和宪法性法律,又要去研读宪法案例、宪法判例或宪法惯例。在研读宪法典和宪法性法律的时候要字斟句酌,既要注重文义本身,又要结合上下文,还是探究其形成的历史背景和意义。在研读案例的时候既要关注案例主旨,也要学会宪法评析。课前教师应布置应研读的宪法典的相应部分并推送相关案例。研读法在于形成学生自主学习、研究性学习和探索性学习的开放式的学习氛围。
2.讨论法:教师要选取本课程所涉及的理论热点、难点问题,指导学生查阅资料、开展问题研究,写好发言提纲。要求学生理论联系实际,不偏离主题,注重讨论的实效性。讨论法的基本要求是:讨论的问题要有吸引力、要善于启发引导学生、讨论结束时要进行小结。
3.自主学习法:通过学生独立地分析、探索、实践、质疑、创造等方法来实现学习目标。基于宪法学课线下课时的有限性和线上网络资源的可利用性,教师可选取部分章节设置成任务点,利用所建的慕课指导学生自主学习,锻炼学生的综合素质,完成相关课程学习任务,而且慕课资源也可以起到课后自主复习或自主查漏补缺的作用。
六、课程学习评价
1. 评价内容
课程教学目标 | 考核内容 | 评价依据 |
课程目标1 | 宪法学的研究对象、分类和特征;宪法的分类、渊源、制定、解释、修改、效力;宪法的指导思想和基本原则;国家性质和国家形式;国家基本制度;公民的基本权利和基本义务;国家机构;宪法实施和监督。 | 作业 线上自主学习 期中期末考试
|
课程目标2 | 宪法的概念和本质;国家的性质和形式;国家基本制度;公民的基本权利和义务;国家机构;“一国两制”和特别行政区制度。 | 笔记、研讨 作业 线上自主学习 期中期末考试
|
课程目标3 | 宪法的历史发展;宪法的基本原则;宪法的修改、解释、实施与监督;国家基本制度;公民的基本权利和义务;国家机构。 | 笔记、研讨 作业 线上自主学习 期中期末考试
|
2. 评价结构
2.1过程性评价:40%(期中考试20%,笔记、研讨:5%,线上自主学习:5%,作业:10%)
注意:课堂考勤不能算入总成绩。
2.2结果性评价:60%(期末考试60%。)
2.2.1总成绩=过程性评价成绩(40%)+结果性评价成绩(60%)
2.3.2过程性评价成绩:期中考试(20%),笔记、研讨(5%),线上自主学习(5%),作业(10%)四部分组成,主要考查学生对课本基本知识的掌握情况,以及思考问题能力,学习能力等;
2.3.3结果性评价成绩:期末考试为闭卷笔试,满分100分,考试时间100分钟。
3. 评价标准
3.1过程性评价成绩:笔记、研讨以表现性评价的方式,按照学生做读书笔记和问题研讨进行评分。
3.2学习通线上自主学习成绩:以学习通设置的评分标准方式,按照实际情况评分。
3.3学习通作业成绩:以百分制按每个题目设置的具体评分标准计算,以便于进行学业成绩评定和课程目标达成度计算与分析。
3.4期中和期末考试成绩:严格按照《黄冈师范学院课程考试工作管理细则》,每个题目都制定有具体的评分标准,近三年重复率不超过20%。
七、成绩评定方法
成绩评定:期末成绩占60%,期中成绩占20%,平时成绩15%,线上自主学习5%


八、评分标准(课程目标达成度评价标准)
课程 目标 | 评价 依据 | 评价内容与要求 | 分值 | 得分 |
课程 目标1 | 期中和期末笔试试题 | 贯彻习近平法治思想尤其是宪法思想,做到对新时代中国特色社会主义的思想认同、政治认同、理论认同和情感认同,思想政治素质过硬。遵守教师职业道德规范,具有依宪执教的意识,立志成为有理想信念、有道德情操、有扎实学识、有仁爱之心的“四有”好老师。单选题(1-20小题)每小题1.5分,共30分;多选题(21-25小题)每小题2分,共10分。 | 40 | |
课堂表现 | 笔记(25分);研讨(25分)。 | 50 | ||
线上自主学习 | 在学习通上,完成每章课件内容自主学习。 | 30 | ||
作业 | 40 | |||
课程 目标2 | 期中期末考试试题 | 掌握宪法学的基本知识、基本原理、知识体系、基本思想与方法,树立人权保障的核心价值和理念,形成政治认同、法治意识、公共参与等思想政治学科核心素养。能根据所学的宪法学的基本知识、基本原理和宪法规范分析各种宪法现象。判断题(26-35题)每小题1分,共10分;简答题(36-38或36-39),共20分。 | 30 | |
课堂表现 | 笔记(15分);研讨(15分)。 | 30 | ||
线上自主学习 | 在学习通上,完成每章课件内容自主学习。 | 40 | ||
作业 | 30 | |||
课程 目标3 | 期末考试试题 | 能根据所学反思我国宪法立法及其实践,分析问题和解决问题,能驳斥各种错误的观念。材料分析题:第39、40题或第40、41题,共30分。 | 30 | |
课堂表现 |
笔记(10分);研讨(10分)。 | 20 | ||
线上自主学习 | 在学习通上,完成每章课件内容自主学习。 | 30 | ||
作业 | 作业不少于4次(共四部分),共30分。 | 30 |
九、课程学习资源
(一)使用教材
指定教材:《宪法学》(第二版),高等教育出版社、人民教育出版社,2020年12月第2版。
(二)参考书目
焦洪昌主编:《宪法学》(第六版),北京大学出版社2020年版。
胡锦光、韩大元:《中国宪法》(第四版),法律出版社2018年版。
林来梵:《宪法学讲义》(第四版),清华大学出版社,2018年版
许崇德:《中华人民共和国宪法史(上、下册)》,福建人民出版社,2005年版。
姚国建、秦奥蕾:《宪法学案例研习》,中国政法大学出版社,2013年版。
[德] 卡尔•马克思:《马克思恩格斯全集》(第一卷),人民出版社,2002年版。
[法] 孟德斯鸠:《论法的精神》,张雁深译,商务印书馆,1982年版。
[法] 卢梭:《社会契约论》,何兆武译,商务印书馆,2003年版。
(三)网络资源
1、学习通-黄冈师范学院宪法学课程
2、中国大学慕课在线资源
3、智慧树在线资源
4、学堂在线在线资源
5、超星尔雅在线资源
十、课程学习建议
1.提高学习本课程重要性的认识,本课程主要关涉我们生活的方方面面,在依宪治国之下每一个公民必须具有一定的宪政意识和宪法素养。
2.学习方法基本要求:概念要准确,切忌含混不清;观点要全面,切记片面性;重在理解,切记死记硬背;一定要理论联系实际,注重反思和批判精神。
3.认真读书:认真阅读教材、宪法典、宪法性法律、宪法案例、判例和惯例。
4.专心听讲:不旷课、不迟到早退,积极思考问题,主动与老师回应、配合。
5.深入思考:不仅要知道“是什么”,还要思考“为什么”以及应该“怎么样”;能提出问题、讨论问题和解决问题;提高观察认识分析和解决问题的能力。
6.积极实践:积极参加课堂实践、学校第二课堂实践和社会实践活动,把理论和实际结合起来,自觉运用宪法原理和规范分析和解决实际问题。
十一、其他说明
1.执笔人:余延池
2.参与人:思想政治教育专业全体教师
3.审定人:王贵东
4.制定依据:《师范生本科人才培养方案》(2022版)
5.执行对象:自本科2022级开始执行

