一、RS触发器功能测试
由与非门74LS00构成的基本RS触发器的功能测试电路如图5.10所示。
功能验证:
拨动开关,令,触发器处于置1功能,输出Q端灯亮;
拨动开关,令,触发器处于保持功能,输出Q端状态不变;
拨动开关,令,触发器处于置0功能,输出端灯亮;
拨动开关,令,触发器两个输出灯都亮,这和触发器输出必须互反项违背,实际使用时不允许出现。

图5.10 RS触发器功能测试
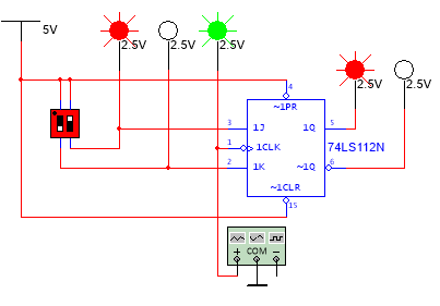
二、JK触发器功能测试
放置集成JK触发器74LS112,将JK触发器的J、K触发端接三脚开关,直接置0(复位)端和直接置1(置位)端接高电平,时钟端接入函数发生器,设置波形为方波,频率为1HZ,1HZ的目的是为了方便观察灯的闪烁,设置界面如图5.9所示。测试电路如图5.11所示。
功能验证:
拨动开关,令J=1,K=0,J端对应的灯亮,K端对应的灯不亮,触发器处于置1功能,输出Q端灯亮;
拨动开关,令J=1,K=1,触发器处于翻转功能,输出Q端和端交替闪烁;
拨动开关,令J=0,K=1,触发器处于置0功能,输出端灯亮;
拨动开关,令J=0,K=0,触发器处于保持功能,输出保持不变。

图5.11 JK触发器74LS112功能测试
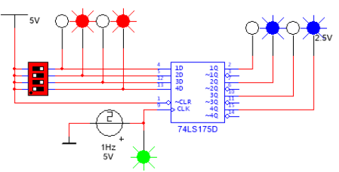
三、D触发器功能测试
放置集成D触发器74LS175,将D触发器的四个D触发端接四路开关,清零端CLR接高电平,时钟端接入信号源,设置波形为方波,频率为1HZ,1HZ的目的是为了方便观察灯的闪烁,测试电路如图5.12所示。
功能验证:
拨动开关,令D=1,D端对应的灯亮,触发器置1,输出Q端灯亮;
拨动开关,令D=0,D端对应的灯不亮,触发器置0功能,输出端灯亮。

图5.12 D触发器74LS175功能测试

