个人介绍
2020材-无机材料测试方法

主讲教师:胡晨光、王建省

开课院系: 材料科学与工程学院
课程介绍
    本课程是无机非金属材料工程专业的核心基础课,是一门关于材料组成与显微结构分析、高温反应与物相形成研究方面的课程。课程主要包括X-射线衍射仪、透射电子显微镜、扫描电子显微镜、电子探针、X射线能谱仪、X射线波谱仪、差热分析仪、示差分析、热重分析、综合热分析、红外光谱分析仪等现代分析仪器的构造、基础理论与原理、样品制备、测试与分析处理方法以及在无机材料方面的应用。通过本课程的学习,使学生较全面地了解和掌握材料各种分析检测仪器的构造、工作原理及检测方法。了解现代分析测试仪器分析方法和技术在无机非金属材料领域科学研究的作用;培养学生研究材料的晶体结构、微观组织、化学成分、物相组成与材料制备工艺、材料性能间关系的研究和分析能力,使学生具备开展材料科学研究和解决材料科学与工程领域相关问题的能力。培养学生热爱科学的高尚情操,培养学生遵纪守法、爱岗敬业、求真务实的品质,能为社会健康绿色发展贡献力量。
课程目标

课程目标1了解材料测试技术的性质、目的和要求,掌握几种主要检测仪器的主要结构、基本原理、检测过程及典型应用等,了解无机非金属材料组成、结构测试过程中单一测试仪器的局限性。

课程目标2了解和掌握专业数据处理软件的运用,学会对复杂测试结果进行分析和计算,能获得无机非金属材料工程问题解决方案的相关信息。

课程目标3对材料测试技术与研究方法有一个全面、系统的认识,能结合各测试仪器分析材料组成、结构等问题的局限性,学会联合应用多种测试仪器开展材料科学研究和解决无机非金属材料相关专业问题的能力。

课程目标4具有爱国奉献、求真务实、勇于创新、别出新材的工匠精神、职业道德、使命担当。


课程特色

树立工程科学观和工程技术观,将生活、生产、科研过程遇到的实际复杂工程问题案例融入课堂教学,将“以仪器为中心”转向“以材料工程问题为中心”,按照“发现问题-分析问题-解决问题”的思维发展模式,深化学生对理论知识的理解,使其掌握现代分析仪器基本构造和工作原理,能够针对无机非金属材料制备、性能设计、服役特性,选择和使用恰当的现代测试仪器,能够综合分析和解决材料科学与工程领域相关问题。

教学方法

                                               

 

序号

 
 

教学方式

 
 

实施方法和目的

 
 

支撑课程目标

 
 

1

 
 

案例式教学

 
 

采用案例式教学,激发学生主动学习的兴趣,培养学生独立思考、分析问题和解决问题的能力,引导学生主动通过自学获得自己想学到的知识。

 
 

课程目标1234

 
 

2

 
 

设问式教学

 
 

采用设问式教学方法,以问题为导向,使学生掌握相应的基本知识、基本技能及必要的理论基础。

 
 

课程目标123

 
 

3

 
 

多媒体与传统教学相结合

 
 

采用多媒体课件、电子备课和传统教学相结合进行教学,使学生具有开展材料组成、结构与性能关系的研究能力。

 
 

课程目标123

 
 

4

 
 

理论联系实际

 
 

阐述基本原理,理论联系实际,使学生能够通过继续学习掌握材料组成、结构与性能关系研究能力。

 
 

课程目标123

 
 

5

 
 

课内讨论与课外相结合

 
 

课内讨论和课外答疑相结合,每周至少一次进行答疑。

 
 

课程目标1234

 


考核方法

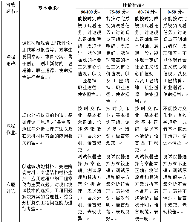
课程的考核以考核学生能力及培养目标的达成与否为主要目的,以检查学生对各知识点的掌握程度和应用能力为重要内容,包括课堂表现、课后作业、专题讨论和期末考核5个环节。课程总评成绩5个环节的成绩加权而成,成绩均为百分制,课程思政成绩权重5%,课堂表现权重5%,课后作业权重10%,专题讨论权重10%,期末成绩权重70%

                                                                       


考核环节考核标准如下表。



教学参考书目

1.杨南如.无机非金属材料测试方法,武汉理工大学出版社,2015.01

2.左演声、陈文哲编,材料现代分析方法,北京工业大学出版社,2000.12

3.魏全金,材料电子显微分析,冶金工业出版社,199005

4.陈梦嫡,金属物理研究方法,冶金工业出版社,198206


课程评价

教学资源
课程章节 | 文件类型   | 修改时间 | 大小 | 备注
1.1 第一节 X射线的发现及其基本知识
文档
.pdf
2022-07-22 4.80MB
1.2 第二节 X射线的产生和X光管
文档
.pdf
2022-07-22 4.80MB
1.3 第三节 X射线谱
作业
.work
2022-12-23 --
 
文档
.pdf
2022-12-23 1.64MB
1.4 第四节 X射线与物质相互作用
文档
.pdf
2022-12-23 1.59MB
1.5 第五节 布拉格定律与多晶衍射原理
文档
.pdf
2022-07-22 1.75MB
 
作业
.work
2022-07-22 --
1.6 第六节 德拜法粉末照相
文档
.pdf
2022-12-23 1.59MB
1.7 第七节 X射线衍射仪
视频
.mp4
2022-09-12 163.13MB
 
视频
.mp4
2022-09-12 133.04MB
 
视频
.mp4
2022-09-12 225.54MB
 
视频
.mp4
2022-09-12 39.44MB
 
视频
.mp4
2022-09-12 50.22MB
 
视频
.mp4
2022-09-12 100.16MB
 
文档
.pdf
2022-09-12 2.24MB
1.8 第八节 X射线物相分析
视频
.mp4
2022-09-21 56.23MB
 
文档
.pdf
2022-09-21 1.70MB
 
视频
.mp4
2022-09-21 271.31MB
 
视频
.mp4
2022-09-21 197.64MB
 
视频
.mp4
2022-09-21 191.41MB
2.1 电子光学基础
文档
.pdf
2022-07-22 1.95MB
2.2 电子与物质的作用
文档
.pdf
2022-07-22 667.85KB
2.3 透射电子显微镜
文档
.pdf
2022-07-22 4.43MB
2.4 扫描电子显微镜
文档
.pdf
2022-07-22 3.35MB
2.5 电子探针X射线显微分析
文档
.pdf
2022-07-22 2.30MB
3.1 热分析
文档
.pdf
2022-07-22 9.73MB
4.1 红外分析
文档
.pdf
2022-07-22 3.18MB
提示框
提示框
确定要报名此课程吗?
确定取消

京ICP备10040544号-2

京公网安备 11010802021885号