幼儿园组织与...
主讲教师:韩雪
教师团队:共6位
《幼儿园组织与管理》是学前教育专业的专业核心课,是教育部《教师教育课程标准》规定的幼儿园教师教育课程。本课程以OBE学生为本理念为指导,邀请一线园长共建课程,本课程使学生全面了解幼儿园组织与管理的基本原理和内容,掌握基本规律并学以致用,旨在通过以德为先的管理钥匙,开启孩童美好的人生,规划学员自己的职业生涯。
职称:讲师 (博士)
单位:西安翻译学院
部门:教育学院
职位:专职教师
陕西师范大学教育博士(学前教育方向), 西安翻译学院教育学院讲师,早期教育指导师。《幼儿园组织与管理》线上+线下混合式课程负责人,校级幼儿园管理教学团队核心骨干。研究方向为学前教育与儿童早期发展。近年来,主持并参与完成省级、校级课题11项;先后公开发表论文12篇(其中核心3篇);参编专业教材2部;荣获2020年教育部大学生赛事国家一等奖指导教师,荣获2020年校级教学成果特等奖。
职称:教授
单位:西安翻译学院
部门:教育学院
职位:院长
校级幼儿园管理教学团队负责人,从教三十多年,曾主持学前教育专业申报与建设工作;主持和组织学前教育专业的培养方案、课程建设、毕业设计、实践教学、实验室建设等工作;成功主持申报国家级示范专业一项,省级示范专业二项等优秀教学成果。 公开发表二十余篇学术论文和研究报告,科研论文三次获奖;主持校级和省级科研课题多项;作为主要参加者参与国家级科研项目两项;主编和参编教材四部。
职称:副教授
单位:西安翻译学院
部门:科研处
学前教育学,主要承担学前教育方面的课程,自评讲师以来,共发表论文16篇,(核心8篇,普刊8篇),参编教材2部;主持参与完成厅局级以上项目7项;其中主持4项,参与3项;主持横向项目1项;获奖2项
职称:副教授
单位:西安翻译学院
部门:教育学院
职位:教师
研究领域为教育学,学前教育学,教育社会学,教育技术学。自参加工作以来,共发表核心论文4篇,出版专著1部。主持完成省级科研项目2项。
同学,本章的内容框架你掌握了吗?
章节思维导图
幼儿园管理录课PPT第一章管理概述.pptx
01_x264.mp4
1、学习通手机APP介绍.mp4
2、电脑端登录学习通.mp4
章节测试
907第五组(新园长的烦恼)(1).mp4
《3-6岁儿童学习与发展指南》.doc
00(2).docx
幼儿园管理的“改”与“变”.pdf
谈幼儿园管理的实践与思考.pdf
幼儿园.rmvb
同学,本章的内容框架你掌握了吗?
章节思维导图
章节思维导图
《幼儿园组织与管理》第二章.pptx
2 第二章 幼儿园的创设和管理体制-吴琼.pdf
03_x264.mp4
课后测试
爱剪辑-谁能给我第三只手.mp4
教师资格考试标准.doc
基于_6S_管理理念开展幼儿园精_省略_索_以成都市温江区实验幼儿园为例_蒋燕.pdf
放耶_御耶_从香港经验看非营利性民办幼儿园管理_林榕.pdf
爱 中国幼教名师 赵寄石 (上)_标清.flv
6S让管理看得见 4.40秒.mp4
6理想国儿童诗社 园长分享.mp4
开小灶:一线园长来做客
同学,本章的内容框架你掌握了吗?
章节思维导图
幼儿园管理录课PPT第十章领导与领导者素质.pptx
项目三 .pptx
10_x264.mp4
3 幼儿园的岗位职责.mp4
课后测试
“魔法”纸条(901班).mp4
园长资格证介绍.docx
《新时代幼儿园教师职业行为十项准则》.docx
幼儿园园长专业标准.doc
幼儿园准园长的专业化培养.pdf
扎根乡村幼儿园 做有温度的园长——记盐城市阜宁县北沙幼儿园园长孟蕙.pdf
勉县联盟幼儿园付园长2.mp4
开小灶:一线园长来做客
同学,本章的内容框架你掌握了吗?
章节思维导图
第四章 幼儿园组织机构.pptx
第四章(1).mp4
课后章节测试
901《实习最后一天》.mp4
幼儿园规章制度.doc
试论情感管理在幼儿园管理中的应用.pdf
“以人为本”思想在幼儿园管理中的启示.pdf
鹬蚌相争1.mp4
鹬蚌相争2.mp4
鹬蚌相争3.mp4
鹬蚌相争4.mp4
鹬蚌相争5.mp4
经典动画短片《鹬》
经典动画短片《鹬》
同学,本章的内容框架你掌握了吗?
章节思维导图
幼儿园组织与管理(班级管理1)1.1.pptx
幼儿园组织与管理(班级管理2).pptx
第六章知识点3.pptx
幼儿园管理项目六.wmv
06-1_x264.mp4
06-2_batch.mp4
06-3_batch.mp4
06-1_x264.mp4
06-2_batch.mp4
06-3_batch.mp4
课后练习
一日生活常规工作程序.mp4
一日流程 马蓉蓉.mp4
(学姐寄语)艾华.mp4
(学姐寄语)小郑.mp4
3. 2019级王梦凡学姐 2022分享.mp4
春游记.mp4
大班秋游记——刘竞舸.mp4
幼儿园春游、秋游跟拍微视频
2022 幼儿园保育教育质量评估指南
2022 幼儿园保育教育质量评估指标.docx
看上去很美(流畅).f4v
经典儿童电影《看上去很美》
6S让管理看得见 4.40秒.mp4
同学,本章的内容框架你掌握了吗?
章节思维导图
幼儿园组织与管理第九章 1.pptx
第九章 幼儿园教师专业成长(吴琼).pptx
《幼儿园管理》项目九.wmv
09-2_x264.mp4
09-1_x264.mp4
3 幼儿园的岗位职责.mp4
课后测试
广东碧桂园学校PYP幼儿园KB-2小小新闻播报员.MOV_标清.mp4
教育部关于印发《幼儿园教师违反职业道德行为处理办法》的通知.doc
_高素质善保教_幼儿教师培训模型之构建_李欢欢.pdf
促进幼儿园教师队伍稳定的基本策略_吴峰林.pdf
团建活动《报纸节奏》.mp4
飞屋环游记DVD.rmvb
同学,本章的内容框架你掌握了吗?
章节思维导图
幼儿园总务管理.pptx
《幼儿园管理》第八章.wmv
第八章.mp4
课后测试
错放的铝合金窗框.MP4
711班 火焰组 访谈视频.mp4
“真正的英雄” 用心的总务采访
卓越1班.mp4
幼儿良好进餐习惯的培养.pdf
托班幼儿进餐习惯培养的实践研究.pdf
课程思政与专业融合
课程思政与专业融合
课程思政与专业融合
课程思政与专业融合
课程思政与专业融合
课程思政与专业融合
课程思政与专业融合
课程思政与专业融合
课程思政与专业融合
课程思政与专业融合
课程思政与专业融合
课程思政与专业融合
课程思政与专业融合
课程思政与专业融合
课程思政与专业融合
课程思政与专业融合
课程思政与专业融合
课程思政与专业融合
课程思政与专业融合
课程思政与专业融合
课程思政与专业融合
课程思政与专业融合
课程思政与专业融合
课程思政与专业融合
课程思政与专业融合
课程思政与专业融合
课程思政与专业融合
课程思政与专业融合
课程思政与专业融合
课程思政与专业融合
课程思政与专业融合
课程思政与专业融合
课程思政与专业融合
课程思政与专业融合
课程思政与专业融合
课程思政与专业融合
课程思政与专业融合
课程思政与专业融合
课程思政与专业融合
课程思政与专业融合
课程思政与专业融合
课程思政与专业融合
课程思政与专业融合
课程思政与专业融合
课程思政与专业融合
课程思政与专业融合
课程思政与专业融合
课程思政与专业融合
课程思政与专业融合
课程思政与专业融合
课程思政与专业融合
课程思政与专业融合
课程思政与专业融合
课程思政与专业融合
课程思政与专业融合
课程思政与专业融合
课程思政与专业融合
课程思政与专业融合
课程思政与专业融合
课程思政与专业融合
课程思政与专业融合
课程思政与专业融合
课程思政与专业融合
课程思政与专业融合
爱剪辑-园长有话说-幼儿园招生策略.mp4
开小灶:一线园长来做客
同学,本章的内容框架你掌握了吗?
章节思维导图
章节思维导图
第五章 幼儿园管理过程(吴琼).pptx
05_x264.mp4
课后测试
爱剪辑-我的视频902.mp4
农村学前教育普及中管理体制及其管_省略_宜性决策_以四地农村个案调查为例_李琳.pdf
改革开放40年我国学前教育事业发展的回望与前瞻_梁慧娟.pdf
0001.土豆网-[高清]再见了,我们的幼儿园.flv
成都哈拿幼家 园长分享1.mp4
成都哈拿幼家 园长分享2.mp4
开小灶:一线园长来做客
同学,本章的内容框架你掌握了吗?
章节思维导图
章节思维导图
幼儿园卫生保健 知识点1.pptx
幼儿园卫生保健 知识点2.pptx
《幼儿园管理》第七章.wmv
07-1_batch.mp4
07-2_batch.mp4
07-1_batch.mp4
07-2_batch.mp4
课后习题测试
幼儿手指游戏《红绿灯》, 增强孩子交通安全意识, 不能闯马路_高清.mp4
小一班安全教育视频-上学期_高清.mp4
3-6岁儿童学习与发展指南.doc
精神分析视角下中国父母养育焦虑初探_刘子潇.pdf
科学浪潮与养育焦虑_家庭教育的母职中心化和儿童的命运_安超.pdf
地球上的星星 中英字幕(清晰).f4v
经典电影《地球上的星星》
同学,本章的内容框架你掌握了吗?
章节思维导图
第十一章 幼儿园公共关系管理.pptx
幼儿园管理项目十一.wmv
11_x264.mp4
课后章节测试
901《违法的代价》.mp4
幼儿园公共关系危机管理透视——一则新闻引发的思考.pdf
公共关系:幼儿园管理中不可忽视的视点.pdf
卑鄙的我.Despicable.Me.2010.BD-RMVB-人人影视原创翻译中英双语字幕(1).rmvb
同学,本章的内容框架你掌握了吗?
章节思维导图
幼儿园组织与管理(评价).pptx
幼儿园组织与管理第十二章.mp4
12_x264.mp4
课后习题测试
爱剪辑-我的视频902.mp4
幼儿园档案袋评价:多元价值、现实样态与解决路径.pdf
对三省“标杆”幼儿园评价标准的分析与思考.pdf
经典动画短片《怕怕不怕》
经典动画短片《怕怕不怕》
经典动画短片《怕怕不怕》
经典动画短片《怕怕不怕》
经典动画短片《怕怕不怕》
经典动画短片《怕怕不怕》
同学,本章的内容框架你掌握了吗?
章节思维导图
第二章 学前教育行政管理体制(吴琼).pptx
02_x264.mp4
课后章节测试
爱,使批评也温柔903.mp4
《中华人民共和国学前教育法草案(征求意见稿)》.pdf
乡镇民办幼儿园管理现状及对策.pdf
简析提升幼儿园管理水平的有效策略.pdf
hair love1.mp4
hair love2.mp4
经典动画短片《Hair love》
经典动画短片《Hair love》
经典动画短片《Hair love》
经典动画短片《Hair love》
针对在线学习辍学率高的问题,课程团队着力探索有效、高吸引力的教学方法。本课程设计了清新简约的PPT课件,请专业团队录制了知识点视频,使课程内容可视听化;在传媒精神、影像艺术张扬的时代,在课程中配套设计了10余集微视频情景剧,将真实的幼儿园工作情景展现给学习者,使学习者在轻松的短剧中产生对真实问题的共鸣;同时每部分学习内容以问题导入式开启,引发学习者思考,从而激发学习兴趣,使学习者更好的掌握授课内容。


、
课程重点:幼儿园组织与管理工作即是科学,更是艺术,本课程重点强调了幼儿园管理的系统性和完整性,使学生领会现代管理知识和理念;本课程突出幼儿园各项工作管理,将理论与实践高度融合;掌握计划、领导、协调、沟通等方法和策略,能够针对幼儿园管理实践提出切实可行的解决问题方案是本课程的重点
课程难点:由于大部分学习者尚无幼儿园教学管理工作经验,普遍缺乏对幼儿园管理工作理论与实践技能的了解。因此在授课中要注意理论与实践的结合,使学生能够学以致用,认识.解决幼儿园各项管理工作中的理论与实际问题。理解管理育人对促进幼儿身心和谐发展的独特地位和价值,树立正确 的教育观、质量观、评价观,以及人人都是管理者的意识

考核方式:
本课程突出过程性考核评价模式。立足于学生认知水平和职业发展需求,结合线上学习特点和学生实际,构建过程性多维指标综合评价体系。
1.线上MOOC考核分为课程参与率、微课任务点、章节自测、在线讨论、学习次数、在线作业、期末考试六大模块。
综合成绩(100分)= 微课任务点(40%)+章节测试(20%)+签到互动讨论(6%)+学习次数(7%)+在线作业(12%)+期末考试(15%)
考核成绩60分以上(含60分)通过
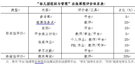
2.线上+线下混合式课程考核评价体系见下表:
《幼儿园组织与管理》是学前教育专业高年级的专业核心课,本课程依据《3~6岁儿童学习与发展指南》、《幼儿园教师专业标准》和学前教育新政策精神,立足于学前教育专业学生的认知水平和幼儿园工作的职业需求,内容涵盖了幼儿园组织与管理的相关知识和职业能力训练12大模块内容,并对每部分内容进行拆解、凝练、重组,录制了核心知识点微课,配备案例、图表、配套情景剧、幼儿园实景图片及具有时代性和现实指导意义的参考附件,互动参与式课程设计使理论阐述和策略方法、案例分析相结合,具有针对性、指导性。
课程培养学生的思辨意识、创新意识,提升学生与时俱进的管理理念。同时课程设有课前预习清单、问题导入、视频资料任务点,课后讨论拓展资源等,既能满足校内学员“线上自主学习、线下培养能力”,又能实现校外学员“纯线上学习、教师实时答疑”,通过线上考试获得学分。
本课程采用OBE以学生为中心的教育理念。通过本课程的学习,学生能比较系统地了解幼儿园组织与管理的相关知识理论和职业所需技能,理解幼儿园各项管理工作的基本规律、原则、方法,掌握幼儿园各项管理工作的运行程序等;学以致用,能够运用所学管理知识分析幼儿园管理中的各种现象。本课程也是学生参加幼儿园教师资格证考试不可或缺的一门课。
同时课程针对学生实际工作经验的欠缺,在每章节的理论基础上配套设计了实用案例和有趣的幼儿园工作情景剧,将真实的幼儿园工作情景展现给学习者引起共鸣,进而培养学生发现问题、分析问题、解决问题的能力、批判性思维能力、自主学习能力,使学生树立现代管理理念,形成科学的幼儿园管理思维,解决实践工作中遇到的问题。
学前教育专业高年级学生,幼儿园教师和学前教育机构的管理人员
京ICP备10040544号-2
京公网安备 11010802021885号