个人介绍
机电产品数字化设计与仿真

主讲教师:朱江

教师团队:共4

  • 朱江
  • 林欢
  • 李大鹏
  • 胡盘峰
学校: 常州信息职业技术学院
开课院系: 智能装备学院
专业大类: 自动化类
开课专业: 机电一体化技术
课程负责人: 朱江
课程英文名称: Digital design and simulation of electromechanical products
课程编号: ZJ0641545
学分: 4
课时: 64
课程介绍
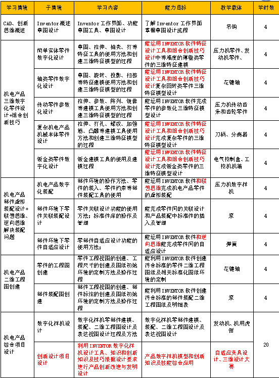
      本课程是高等职业技术学院《机电一体化应用》专业的一门专业核心课程,它以《机械设计基础》、《机械制图与CAD》、《机电产品安装与制作》等课程为基础。课程培养学生掌握三维CAD设计软件进行机电产品零件三维设计、部件数字化装配、二维工程图设计、工程导向设计、机电产品仿真分析等知识与技能,以企业实际生产过程为导向,将课程内容整合、序化为产品三维建模、产品装配及仿真分析、工程图设计、产品表达“四个任务模块”,理实合一,形成“产品引路、项目驱动、学生主体、分层递进”的行动导向教学模式,为今后胜任机电产品数字化设计、开发、改造和技术培训服务等实际工作奠定能力基础。
      通过本课程的学习,使学生先修机械制图、机械设计、电气安装与调试、液压与气动安装与调试等知识在本课程中得到了综合应用,同时以创新能力培养为辅线,教学生学会从新的视角思考问题、用创新思维方法观察问题,用创新技法解决问题,帮助学生树立创新意识,提高分析、解决现场问题的能力,为后续顶岗实习和毕业设计等环节打下良好的基础,也为了今后胜任机电产品设计、开发、改造和技术培训服务等岗位准备了相关的知识和技能,达到了培养学生利用数字化技术(CAD)进行机电产品结构设计及表达的职业能力的目标,满足企业对机电产品设计、开发、执行和技术培训服务职业岗位需求的。
    课程总体目标:
   通过本课程的学习和6个项目的实施,以工作任务为驱动,以实际工作过程为导向的教学活动,学生能综合运用三维CAD设计软件(Autodesk Inventor)进行机电产品结构设计和零件三维造型、三维装配、二维工程图生成和分析等知识与技能,在项目学习和设计的过程中,从新的视角思考问题、用创新思维方法观察问题,用创新技法解决问题;养成与人协作,尊重他人,尊重科学,敢于质疑的合作习惯和创新品质。学生能利用所学知识技能,进行机电产品三维造型设计、部件虚拟装配、二维工程图设计、工程导向设计、机电产品仿真分析等能力,为今后胜任机电产品设计、开发、改造和技术培训服务等实际工作奠定能力基础。
   1.课程能力目标:
(1)能够分析机电产品结构,利用三维CAD软件完成相关零件的三维造型;
(2)能够利用三维CAD软件正确进行机电产品的三维装配;
(3)能够生成符合国标的二维工程图纸和表达视图;
(4)能够对机电产品相关零部件进行简单的机械结构适用性分析;
(5)能够进行三维CAD软件的数据管理与维护;
(6)能够提高学生的创新思维能力及创新技法的应用能力。
 2. 课程知识目标:
(1)了解创新的几种思维方式及创新技法的内容,学习用创新思维及技法解决现实问题;
(2)掌握三维CAD软件的数据结构和基本操作方法;
(3)掌握机械、电气类零件的三维造型基本步骤;
(4)掌握三维CAD软件进行部件三维装配的基本方法;
(5)掌握三维CAD软件中生成二维工程图的基本方法;
(6)了解三维CAD软件中表达视图创建的基本功能;
(7)掌握三维CAD软件中工程导向设计与操作。
3.课程素质目标:
(1)通过完成项目任务的过程,培养耐心细致的工作作风,严肃认真的工作态度;
(2)通过完成项目任务的过程,培养学生团队协作精神,树立诚信意识,锻炼学生沟通交流、自我学习的能力;
(3)通过完成项目任务的过程,培养学生严格按照标准工艺文件进行生产的科学态度;
(4)通过完成项目任务的过程,培养学生爱岗敬业的基本素质。
  
教师团队

朱江

职称:副教授

单位:常州信息职业技术学院

部门:智能装备学院

职位:课程负责人,主讲教师

林欢

职称:副教授

单位:常州信息职业技术学院

部门:智能装备学院

职位:课程主讲教师

李大鹏

职称:讲师

单位:常州信息职业技术学院

部门:智能装备学院

职位:课程主讲教师

胡盘峰

职称:副教授

单位:常州信息职业技术学院

部门:智能装备学院

职位:课程主讲教师

教学方法

课程内容设计:

    针对企业对CAD技术在机电产品设计中的市场需求,设计5个学习情境覆盖CAD技术在机电产品数字化设计中的五大主流应用方向。每个学习情境均采用一个真实工作项目(企业典型产品项目或学生创新项目)的学习包为载体进行构建,并按由易至难、循序渐进的教学规律进行传授。每个典型项目所蕴含的核心技能由若干个具有实际应用价值的案例进行导入。随着教学过程的进行,构建学习情境的项目复杂度递增(学生的技能水平越来越高),但用于导入项目所含核心技能的案例却越来越少(教师指导量越来越少)。

教学方法:

科学有效的教学方法能是学生对学习产生浓厚的兴趣,通过理论与实践相结合能使学生较快地提高空间想象能力,与理论互相联系、相互渗透。教学中以模型、实物为载体,分阶段、分层次设置教学情境可以达到较好的教学效果。


1.引导文教学法。借助“引导文”教学文件引导学生独立学习和工作的教学方法。在本课程中围绕“机电产品零件三维数字化模型设计、机电产品三维数字样机装配、产品工程图创建、产品仿真分析和工业表达视图创建”提出了一系列难度不等的引导性问题。学生通过阅读引导文,可以明确学习目标,清楚地了解应该完成什么工作、学会什么知识、掌握什么技能。在引导文的引导下,学生必须积极主动地查阅资料,获取有用的信息,解答引导问题制定工作计划、实施工作计划、评估工作计划,避免了传统教学方法理论与实践脱节、难以激发学生学习兴趣的弊端。引导文是引导文教学法成败的关键,采用这种方法的目的是促进学生独立工作能力的发展。


     2.项目导向教学法

在宏观教学方法中,采用“项目导向教学法”。课程按照职业目标和岗位能力的要求分解成为若干具有逻辑关系的“学习情境”,每一个学习情境包含若干学习项目和自主项目。教师与学生在一个真实的机电产品设计项目实施过程中,完成整个机电产品数字化设计与仿真工作过程(即在一个完整的项目中学习),过程包括资讯、决策、计划、实施、检查、评价六个步骤。学生能够根据项目学习的过程中所掌握的知识与技能完成自主项目。本课程设计的2个工学结合项目就采用这种方法展开教学。

3.讲授法

这是教师向学生传授知识的重要手段。在讲授教学中,教师借助口头语言呈现知识内容。以“自适应零件的设计”为例,首先教师进行CAD软件功能的介绍,从草图零件的自适应到实体零件的自适应,帮助学生掌握各种造型方法间的内在联系,促进对计算机辅助设计知识的理解。教师的职责是详细制定学生将要学习什么,向学生提供学习材料,分析和讲解材料,并这些材料在速度和内容上适合每一个学生。同时,教师嗨哟是那个负责诊断学生的困难,为他们提供适当的补救。

教学离不开讲授法,本课程的各个学习情境的教学均匀用了讲授法。将这种教学方法与其他教学法结合,可以充分发挥其价值,同时弥补了这种教学方法容易造成学生处于被动状态的不足。


   4.四步示范教学法

《机电产品数字化设计与仿真》课程是一门综合实训类课程,对专业知识与技能要求较高,为了更好引导学生并提高学生的积极性,本课程难度较高的学习情境采用示范性教学。教师详细讲述机电产品设计与CAD的基础知识、实际操作要点,然后学生自己动手设计制作,这样通过一系列的理论讲解与示范操作,学生对实训内容有了深刻的感性认识。实际证明示范教学效果较好,绝大部分学生都能达到预计效果,并且相当一部分学生能够举一反三,能够独立完成其它相关的实训项目。

5.头脑风暴教学法

头脑风暴的特点是让参与者敞开思想,是各种设想在相互碰撞中节气脑海的创造性风暴,其可以分为直接头脑风暴和质疑头脑风暴法。这是一种集体开发创造性思维的方法。例如在花键轴零件三维数字化模型的设计教学中,首先有教师提出问题,让学生自由思考如何创建花键槽和平键槽。要求学生尽可能解放思想,无拘无束地思考问题并畅所欲言。在学生发表言论时,教师不要急于评判。以学生大量的设想来保证质量较高的设计存在。最后由老师总结,把各种设想合成一个更完美的设计方案。


教学条件

     基于INVENTOR软件的“机电产品数字化设计与仿真”课程属于理论性与实践性非常强的一门专业课程,涉及的内容庞杂。在本课程的教学过程中,充分运用现代教育技术手段,虚拟教学仿真技术以及丰富的数字化设计教学资源库,是教学内容直观形象,帮助学生理解复杂产品的设计过程,促进教学效率的显著提高。

1.广泛应用多媒体技术

     课程引进了多媒体教学系统,上课时,教师执行广播教学功能,所有学生通过显示器就能看到教师的每一步操作,学习效率高,形象生动。同时广泛使用多媒体课件、教学录像、教学实物等有效手段进行教学,能直观形象的将教学内容展示在学生面前,不仅使学生感兴趣,而且扩大了课堂教学的知识含量。


2.采用真实产品及产品三维数字化模型展示

根据本课程教学需要,收集了大量的实物产品和具有典型数字化产品模型、图片、工程图纸,帮助学生更好地理解教学内容。


3.运用可视教学动画库进行教学

  本课程构建了与Inventor软件功能、命令相配套的可视教学视频动画库,案例教学的动画教学视频,帮助学生理解教学内容和拓展学习思路,提高解决问题的思路。

4.充分利用网络课程,构筑网络学习交流平台,实现网上教学,网上练习和在线考核

教学效果

1、基于工学结合的课程体系,以工作任务构建课程内容。采用循序渐进的工程案例,以机电产品为项目载体,以三维CAD软件Autodesk INVENTOR Pro为数字化设计、分析及仿真工具,设计教学活动,组织教学,建立工作任务与知识、技能相互联系,保障了学生机电产品数字化设计、分析及仿真的从业能力和职业资格;


2、教学模式创新,教学资源丰富,学习过程与工作过程相互融合。依据国家职业资格标准、行业标准、Autodesk工程师技能证书标准,结合机电专业岗位综合技能要求,与行业企业合作开发“双证融合”的课程体系,进行立体化教学资源开发,构建了“教、学、做”一体化的硬件环境,体现了“工学结合、校企合作”的高职人才培养模式;


3、教学实施上全程采用“教中学、学中练、练中做、做中学”的培养模式,体现两种意义的“工学结合”。按照工作过程设计教学过程,做到了校内的课程学习与“工作”结合,学校学习与企业实践结合,使学生在学校就学习到企业工作方法,并以任务驱动为主线,采用六步教学法,既体现了学校学习的系统性,有体现了工作岗位师傅带徒弟的直接性,将“学习”和“工作”有机结合,有效实现工学结合;


4、注重课堂教学的延伸与拓展。通过科技项目和技能大赛,为学生创建一个真实的企业开发环境,让学生体验企业产品设计工作过程中的职业氛围与环境,在参与产品的设计过程中熟悉软件的应用能力,并使学生提前了解企业文化,提前体验职业环境与氛围,为课程教学提供有力的支撑

参考教材

1、《机电产品数字化设计与仿真》校本讲义朱江  常州信息职业技术学院 2010.6

2、《Inventor2011基础教程与项目指导》赵卫东主编 同济大学出版社 2010.11

3、《Autodesk Inventor Professional 11》陈红江 陈海兵等 中国电力出版社   2008.8

4、《计算机工程图学实训教程(Inventor2008版》 刘静华等

课程评价

教学资源
课程章节 | 文件类型   | 修改时间 | 大小 | 备注
1.1 思政主题1:爱党爱国—中国伟大发展成就
视频
.mp4
2025-02-11 16.38MB
1.2 知识点1:Inventor文件类型及基本操作
文档
.pptx
2025-02-11 8.68MB
 
视频
.wmv
2025-02-11 13.73MB
 
作业
.work
2025-02-11 --
 
附件
.${file.extension}
2025-06-07 --
1.3 知识点2:Inventor操作界面
视频
.flv
2025-02-11 83.71MB
 
作业
.work
2025-02-11 --
 
文档
.pptx
2025-03-18 1.28MB
 
附件
.${file.extension}
2025-06-07 --
1.4.1 二维草图设计工作流程
视频
.wmv
2025-02-11 35.24MB
 
文档
.pdf
2025-02-11 639.86KB
1.4.2 知识点1:二维草图基础知识
视频
.mp4
2025-02-11 8.55MB
 
文档
.ppt
2025-02-11 827.00KB
 
作业
.work
2025-02-11 --
 
附件
.${file.extension}
2025-06-07 --
1.4.3 知识点2:二维草图创建
视频
.mp4
2025-02-11 10.09MB
 
文档
.ppt
2025-02-11 650.50KB
 
作业
.work
2025-02-11 --
 
附件
.${file.extension}
2025-06-07 --
1.4.4 知识点3:二维草图编辑
附件
.
2025-02-11 --
 
视频
.mp4
2025-02-11 5.90MB
 
文档
.ppt
2025-02-11 534.00KB
 
作业
.work
2025-02-11 --
1.4.5 知识点4:二维草图几何约束
视频
.mp4
2025-02-11 7.94MB
 
文档
.ppt
2025-02-11 887.00KB
 
作业
.work
2025-02-11 --
 
附件
.${file.extension}
2025-06-07 --
1.4.6 知识点5:二维草图尺寸约束
视频
.mp4
2025-02-11 7.97MB
 
文档
.ppt
2025-02-11 545.50KB
 
作业
.work
2025-02-11 --
 
附件
.${file.extension}
2025-06-07 --
1.4.7 实践项目库:二维草图练习题
视频
.mp4
2025-02-11 75.42MB
 
视频
.wmv
2025-02-11 32.26MB
1.5 单元测试
作业
.work
2025-02-11 --
 
作业
.work
2025-02-11 --
2.1 思政主题2:爱岗敬业—踏准时代的节拍,挑战未来
视频
.mp4
2025-02-11 22.04MB
2.2 通用零件三维数字化设计教学文档
视频
.wmv
2025-02-11 34.17MB
 
附件
.
2025-02-11 --
 
文档
.doc
2025-02-11 1.85MB
 
文档
.doc
2025-02-11 1.90MB
2.2.1 知识点1:定位特征设计
视频
.mp4
2025-02-11 6.82MB
 
文档
.ppt
2025-02-11 789.50KB
 
作业
.work
2025-02-11 --
 
文档
.pdf
2025-02-11 236.05KB
 
附件
.${file.extension}
2025-06-07 --
2.2.2 知识点2:拉伸和加强筋特征创建
附件
.
2025-02-11 --
 
视频
.mp4
2025-02-11 11.50MB
 
文档
.ppt
2025-02-11 1.02MB
 
作业
.work
2025-02-11 --
 
文档
.pdf
2025-02-11 207.09KB
 
附件
.${file.extension}
2025-06-07 --
2.2.3 知识点3:旋转特征创建
视频
.mp4
2025-02-11 20.98MB
 
文档
.ppt
2025-02-11 707.00KB
 
作业
.work
2025-02-11 --
 
文档
.pdf
2025-02-11 164.12KB
 
附件
.${file.extension}
2025-06-07 --
2.2.4 知识点4:放样特征创建
视频
.mp4
2025-02-11 12.48MB
 
文档
.ppt
2025-02-11 928.00KB
 
作业
.work
2025-02-11 --
 
文档
.pdf
2025-02-11 240.72KB
 
附件
.${file.extension}
2025-06-07 --
2.2.5 知识点5:扫掠和螺旋扫掠特征创建
视频
.mp4
2025-02-11 9.11MB
 
文档
.ppt
2025-02-11 1.17MB
 
作业
.work
2025-02-11 --
 
文档
.docx
2025-02-11 131.88KB
 
附件
.${file.extension}
2025-06-08 --
2.2.6 知识点6:打孔和螺纹特征创建
视频
.mp4
2025-02-11 9.25MB
 
文档
.ppt
2025-02-11 1.30MB
 
作业
.work
2025-02-11 --
 
文档
.pdf
2025-02-11 295.73KB
 
附件
.${file.extension}
2025-06-08 --
2.2.7 知识点7:倒角特征创建
视频
.mp4
2025-02-11 5.79MB
 
文档
.ppt
2025-02-11 674.50KB
 
作业
.work
2025-02-11 --
 
附件
.${file.extension}
2025-06-08 --
2.2.8 知识点8:圆角特征创建
附件
.
2025-02-11 --
 
附件
.
2025-02-11 --
 
附件
.
2025-02-11 --
 
视频
.mp4
2025-02-11 5.15MB
 
文档
.ppt
2025-02-11 592.50KB
 
作业
.work
2025-02-11 --
 
附件
.${file.extension}
2025-06-08 --
2.2.9 知识点9:阵列特征
视频
.mp4
2025-02-11 11.01MB
 
文档
.ppt
2025-02-11 1.05MB
 
作业
.work
2025-02-11 --
 
文档
.docx
2025-02-11 150.61KB
 
附件
.${file.extension}
2025-06-08 --
2.2.10 知识点10:镜像特征
视频
.mp4
2025-02-11 8.45MB
 
文档
.ppt
2025-02-11 688.50KB
 
作业
.work
2025-02-11 --
 
文档
.docx
2025-02-11 161.46KB
 
附件
.${file.extension}
2025-06-08 --
2.3 实践项目库:零件三维数字化模型练习题
文档
.doc
2025-02-11 155.00KB
 
文档
.doc
2025-02-11 197.00KB
 
文档
.doc
2025-02-11 242.48KB
 
文档
.doc
2025-02-11 212.50KB
 
文档
.doc
2025-02-11 245.50KB
 
附件
.${file.extension}
2025-06-08 --
 
附件
.${file.extension}
2025-06-08 --
2.4 零件三维建模操作视频集合
视频
.mp4
2025-02-11 75.42MB
 
视频
.mp4
2025-02-11 35.91MB
 
视频
.mp4
2025-02-11 87.83MB
 
视频
.mp4
2025-02-11 96.45MB
 
视频
.mp4
2025-02-11 271.59MB
 
视频
.mp4
2025-02-11 96.47MB
 
视频
.mp4
2025-02-11 86.62MB
 
视频
.mp4
2025-02-11 151.62MB
 
视频
.mp4
2025-02-11 65.23MB
 
视频
.mp4
2025-02-11 114.04MB
2.5 单元测试
作业
.work
2025-02-11 --
 
作业
.work
2025-02-11 --
3.1 思政主题3:责任与担当—不忘初心、牢记使命
视频
.mp4
2025-02-11 37.21MB
3.2 部件装配工作流程及教学文档
附件
.
2025-02-11 --
 
附件
.
2025-02-11 --
 
附件
.
2025-02-11 --
 
附件
.
2025-02-11 --
 
附件
.
2025-02-11 --
 
附件
.
2025-02-11 --
 
附件
.
2025-02-11 --
 
附件
.
2025-02-11 --
 
附件
.
2025-02-11 --
 
附件
.
2025-02-11 --
 
文档
.doc
2025-02-11 1.00MB
 
文档
.doc
2025-02-11 1.49MB
 
文档
.doc
2025-02-11 858.00KB
 
视频
.wmv
2025-02-11 45.15MB
3.3 知识点1:零部件的装入和创建
视频
.mp4
2025-02-11 13.38MB
 
文档
.ppt
2025-02-11 1.24MB
 
附件
.${file.extension}
2025-06-08 --
 
附件
.${file.extension}
2025-06-08 --
3.4 知识点2:资源中心库的使用
文档
.pdf
2025-02-11 342.18KB
 
视频
.mp4
2025-02-11 7.19MB
 
文档
.ppt
2025-02-11 1.19MB
 
作业
.work
2025-02-11 --
 
附件
.${file.extension}
2025-06-08 --
 
附件
.${file.extension}
2025-06-08 --
3.5 知识点3:部件的约束
视频
.mp4
2025-02-11 20.08MB
 
文档
.ppt
2025-02-11 604.50KB
 
附件
.${file.extension}
2025-06-08 --
 
附件
.${file.extension}
2025-06-08 --
3.6 知识点4:驱动约束和干涉分析
视频
.mp4
2025-02-11 11.08MB
 
文档
.ppt
2025-02-11 832.00KB
 
作业
.work
2025-02-11 --
 
附件
.${file.extension}
2025-06-08 --
 
附件
.${file.extension}
2025-06-08 --
3.7 知识点5:自适应设计
视频
.mp4
2025-02-11 19.06MB
 
文档
.ppt
2025-02-11 605.00KB
 
作业
.work
2025-02-11 --
 
文档
.pdf
2025-02-11 244.77KB
 
附件
.${file.extension}
2025-06-08 --
3.8 知识点6:关联设计
视频
.mp4
2025-02-11 13.92MB
 
文档
.ppt
2025-02-11 567.50KB
 
作业
.work
2025-02-11 --
 
文档
.pdf
2025-02-11 440.63KB
 
附件
.${file.extension}
2025-06-08 --
3.9 部件装配操作视频集合
视频
.mp4
2025-02-11 98.14MB
 
视频
.mp4
2025-02-11 125.56MB
 
视频
.mp4
2025-02-11 63.06MB
 
视频
.mp4
2025-02-11 67.09MB
 
视频
.mp4
2025-02-11 36.70MB
 
视频
.mp4
2025-02-11 25.61MB
3.10 单元测试
作业
.work
2025-02-11 --
 
作业
.work
2025-02-11 --
4.1 思政主题4:细致钻研—凡人匠心
视频
.mp4
2025-02-11 16.56MB
4.2 知识点1:工程图资源定制
文档
.pptx
2025-02-11 1.04MB
 
视频
.wmv
2025-02-11 104.28MB
 
作业
.work
2025-02-11 --
 
附件
.
2025-02-11 --
 
附件
.
2025-02-11 --
 
附件
.${file.extension}
2025-06-08 --
 
附件
.${file.extension}
2025-06-08 --
4.3 知识点2:创建工程图视图
文档
.pptx
2025-02-11 1.34MB
 
视频
.wmv
2025-02-11 24.57MB
 
文档
.doc
2025-02-11 1.29MB
 
文档
.doc
2025-02-11 61.50KB
 
作业
.work
2025-02-11 --
 
附件
.${file.extension}
2025-06-08 --
 
附件
.${file.extension}
2025-06-08 --
4.4 知识点3:创建工程图标注
文档
.pptx
2025-02-11 1008.87KB
 
视频
.wmv
2025-02-11 165.32MB
 
文档
.doc
2025-02-11 408.00KB
 
作业
.work
2025-02-11 --
 
文档
.doc
2025-02-11 857.50KB
 
附件
.${file.extension}
2025-06-08 --
 
附件
.${file.extension}
2025-06-08 --
 
附件
.${file.extension}
2025-06-08 --
4.5 二维工程图操作视频集合
视频
.mp4
2025-02-11 146.62MB
 
视频
.mp4
2025-02-11 284.14MB
4.6 单元测试
作业
.work
2025-02-11 --
 
作业
.work
2025-02-11 --
5.1 思政主题5:精益求精—完美智能制造
视频
.mp4
2025-02-11 31.60MB
5.2 创建表达视图工作环境
文档
.pptx
2025-02-11 815.00KB
 
视频
.mp4
2025-02-11 29.74MB
 
文档
.doc
2025-02-11 777.50KB
 
作业
.work
2025-02-11 --
 
文档
.doc
2025-02-11 284.50KB
 
视频
.avi
2025-02-11 19.79MB
 
附件
.${file.extension}
2025-06-08 --
 
附件
.${file.extension}
2025-06-08 --
5.3 表达视图中添加动作
文档
.pptx
2025-02-11 959.26KB
 
视频
.mp4
2025-02-11 20.79MB
 
作业
.work
2025-02-11 --
 
附件
.${file.extension}
2025-06-08 --
 
附件
.${file.extension}
2025-06-08 --
5.4 表达视图中创建快照
文档
.pptx
2025-02-11 441.82KB
 
视频
.mp4
2025-02-11 40.47MB
 
作业
.work
2025-02-11 --
 
附件
.${file.extension}
2025-06-08 --
5.5 表达视图创建实操视频
视频
.mp4
2025-02-11 102.25MB
 
视频
.mp4
2025-02-11 3.96MB
5.6 单元测试
作业
.work
2025-02-11 --
 
作业
.work
2025-02-11 --
6.1 思政主题6:勇于创新—科技创新的魅力
视频
.mp4
2025-02-11 27.14MB
6.2 机电产品有限元分析
文档
.pptx
2025-02-11 9.96MB
 
文档
.doc
2025-02-11 2.06MB
 
视频
.flv
2025-02-11 99.97MB
 
视频
.flv
2025-02-11 151.47MB
 
视频
.flv
2025-02-11 175.83MB
 
视频
.flv
2025-02-11 148.33MB
 
视频
.flv
2025-02-11 151.14MB
 
作业
.work
2025-02-11 --
 
附件
.${file.extension}
2025-06-08 --
6.3 机电产品运动仿真分析
文档
.pptx
2025-02-11 2.08MB
 
文档
.doc
2025-02-11 2.14MB
 
视频
.flv
2025-02-11 43.36MB
 
视频
.flv
2025-02-11 93.20MB
 
视频
.flv
2025-02-11 99.87MB
 
视频
.flv
2025-02-11 94.83MB
 
附件
.
2025-02-11 --
 
作业
.work
2025-02-11 --
 
附件
.zip
2025-06-08 6.61MB
 
附件
.${file.extension}
2025-06-08 --
 
附件
.${file.extension}
2025-06-08 --
6.4 单元测试
作业
.work
2025-02-11 --
 
作业
.work
2025-02-11 --
7.1 发动机数字化样机设计
文档
.doc
2025-02-11 1.07MB
 
附件
.
2025-02-11 --
7.2 机用虎钳数字化样机设计
视频
.avi
2025-02-11 49.16MB
 
视频
.avi
2025-02-11 32.35MB
 
附件
.${file.extension}
2025-02-11 --
 
文档
.doc
2025-02-11 1.04MB
 
附件
.swf
2025-06-08 163.59KB
 
图片
.jpg
2025-06-08 --
 
图片
.gif
2025-06-08 --
7.3 焊接夹具数字化样机设计
文档
.doc
2025-02-11 826.50KB
 
附件
.
2025-02-11 --
7.4 电动锯运动仿真与分析
文档
.doc
2025-02-11 31.00KB
 
文档
.pdf
2025-02-11 873.96KB
 
附件
.ipt
2025-03-18 --
 
附件
.ipt
2025-03-18 --
 
附件
.ipt
2025-03-18 --
 
附件
.ipt
2025-03-18 --
 
附件
.ipt
2025-03-18 --
 
附件
.iam
2025-03-18 --
 
附件
.iam
2025-03-18 --
 
附件
.iam
2025-03-18 --
 
附件
.ipt
2025-03-18 --
 
附件
.ipt
2025-03-18 --
 
附件
.ipt
2025-03-18 --
 
附件
.ipt
2025-03-18 --
 
附件
.ipt
2025-03-18 --
 
附件
.ipt
2025-03-18 --
 
附件
.ipt
2025-03-18 --
 
附件
.ipt
2025-03-18 --
 
附件
.ipt
2025-03-18 --
 
附件
.ipt
2025-03-18 --
 
附件
.iam
2025-03-18 --
 
附件
.ipt
2025-03-18 --
 
附件
.iam
2025-03-18 --
 
附件
.ipt
2025-03-18 --
 
附件
.ipt
2025-03-18 --
 
附件
.ipt
2025-03-18 --
8.1 课程标准
文档
.pdf
2025-02-11 134.88KB
8.2 课程整体设计
文档
.docx
2025-02-11 7.41MB
8.3 课程单元设计
文档
.pdf
2025-06-05 908.02KB
8.4 授课计划
文档
.pdf
2025-06-05 517.05KB
课程章节
提示框
提示框
确定要报名此课程吗?
确定取消

京ICP备10040544号-2

京公网安备 11010802021885号