装饰装潢制图课程以识图、制图能力考核为主线,考核通过开放式、全程化的线上、线下相结合的过程考核方式来完成。
具体考核内容由日常学习行为过程考核(A部分)及课程学习内容考核两部分(B部分)组成,两部分均以百分制单独记分。
课程结业成绩= A*40% + B*60% =100分
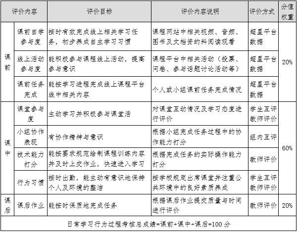
1.日常学习行为过程考核
考核内容包括:
(1)学习内容完成情况:课程学习视频、文档及章节测试等任务的完成进度
(2)课程活动参与情况:课程签到、调查问卷、问题及通知回复等等活动的参与
(3)线下课堂情况评价

说明:待课程结课时,以上日常学习行为过程考核由平台线上自动核准生成。
2.课程学习内容考核
课程学习内容考核由三部分组成,每一部分的成绩均采用百分制,具体考核内容及所占分值权重如下表所示:
