课程介绍 教师团队 课程章节 教学资源 课程图谱

展开

  • 思政元素

电子商务文案设计与写作

主讲:黄琳博 教师团队:4

  • 第1期

  • 第2期

第1期

  • 学校 湖南汽车工程职业学院
  • 学分 4
  • 开课院系 商务贸易学院
  • 课时 64
  • 专业大类 电子商务
  • 课程视频总时长(分钟) 226
  • 开课专业 电子商务
  • 课程编号 131210

课程介绍

《电子商务文案设计与写作》是电子商务专业的必修课程。《电子商务文案设计与写作》主要是引导学生将所学的文案写作基础知识与企业岗位技能进行整合,以项目驱动的方式组织教学来提高学生的文案写作实际运营能力。学习这门课,要向学员完整介绍主要电子商务文案的含义、作用,识别不同电子商务文案的类型,使学生熟练掌握电子商务文案撰写的几种基本思路及基本原则;加强学生利用主流自媒体平台进行文案推广的能力,提升创新思维、创新意识和创新能力;帮助学生树立规范的营销推广意识,形成整体的、系统的商品推广理念,具备符合营销推广类岗位的实践能力;提高学生在文案设计与写作实际运营过程中分析问题和解决问题的能力,最终培养能够满足企业实际岗位需求的电子商务专业的应用型专门人才。

教师团队

黄琳博

黄琳博,讲师,硕士研究生,电子商务专任教师,承担了电子商务专业课程的教学任务,包括《市场调查与分析》、《电子商务文案策划与写作》、《跨境电商实务》、《企业经营决策实训》、《综合技能实训》等,参与财经商贸群省级专业教学资源库课程建设包括《企业数字化》、《网店经营与管理》等。在科研项目方面,主持校级教改项目1项,参与校级教改项目3项,参与市级课题1项。

查看更多

徐雪君

徐雪君,讲师,硕士研究生,电子商务专任教师,承担了电子商务专业课程的教学任务,包括《商品信息采集与处理》、《视觉营销》、《新媒体营销》、《企业经营决策实训》、《综合技能实训》等,参与财经商贸群省级专业教学资源库课程建设包括《企业数字化》、《网店经营与管理》等。在科研项目方面,主持校级教改项目1项,参与校级教改项目3项,参与市级课题1项。

查看更多

曹薇

曹薇,讲师,硕士研究生,电子商务专任教师。担任《网店运营与管理》课程的理论与实践教学,具备扎实的教学、教改及科研工作经验。在科研项目方面,参与1项省级资源库课题建设,参与《网店运营与管理》、《商品信息采集与处理》《网络营销》等课程资源库开发。其次,参与2项市级课题,发表省级以上期刊论文5篇以上,其中1篇为中文核心期刊论文。在职业院校教师能力竞赛中获省级二等奖,指导学生参与技能竞赛,多次获奖并获得优秀教师荣誉称号。

查看更多

朱爱娇

课程图谱

  • 知识图谱
  • 课程体系
  • 知识图谱资源
  • 知识关系
  • 课程统计

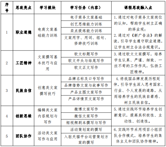
思政元素

本课程以电子商务文案撰写理论为入口,以电商文案为设计对象,以 秀米等软件为主要设计工具,采用理论知识与实际案例相结合的方式介绍了电子商务文案撰写的具体设计思路和操作实现方法、步骤,通过具体案例的设计,围绕“展现自信创新共协作,电商赋能产业定振兴”为思政主线,将“职业道德”“工匠精神”“民族自信”“创新思维”“团队协作”等思政元素,不断的建设和丰富资源库。

举报
下载资源

京ICP备10040544号-2

京公网安备 11010802021885号